O post discute um circuito de carregador de bateria solar de 48V com recurso de corte alto e baixo. Os limites são ajustáveis através de presets individuais. A ideia foi solicitada pelo Sr. Deepak.
Especificações técnicas
Olá Swagatam,
Obrigado pelo circuito de relé UPS.
Estou tentando construí-lo muito em breve. Atualizarei o resultado assim que terminar.
Em seguida, estou muito interessado em construir um circuito controlador de carga solar para os seguintes requisitos.
1. A bateria deve ser de 48 V (chumbo ácido ou livre de manutenção) com capacidade de até 48 V X 600 AH.
2. A carga da bateria pode ser de até 1500 W (30 Amp a 48V)
3. Célula solar fotovoltaica em configuração em série/paralelo produzindo tensão de até 60V e 40 Amps
Espera-se que o circuito do controlador funcione da seguinte forma.
1. Corte o fornecimento de energia solar para a bateria quando sua tensão atingir aproximadamente 56V e mantenha a histerese apropriada para evitar a troca frequente do MOSFET de energia. Assim, o fornecimento de energia solar para a bateria será retomado apenas quando a tensão da bateria atingir aproximadamente 48 V.
2. Desconecte a carga de baixa tensão da alimentação da bateria quando a bateria atingir cerca de 45 V e mantenha a histerese apropriada para evitar o LIGAR/DESLIGAR frequente da carga.
Ficarei grato se você puder me ajudar a construir este circuito.
Agradecendo você.
Atenciosamente,
Deepak
Operação do Circuito
O circuito de carregador de bateria solar de 48V proposto com recurso de corte alto/baixo pode ser visto no diagrama a seguir.
O funcionamento do circuito pode ser entendido com os seguintes pontos:
O IC 741 é configurado como um comparador e é adequadamente estabilizado a partir da alta entrada de 48V usando diodos zener e redes divisoras de potencial em seus pinos de alimentação e entrada.
Conforme solicitado, a tensão de entrada que pode ser superior a 50v é adquirida de um painel solar e aplicada ao circuito.
A predefinição de 10k é ajustada de modo que o mosfet de energia seja cortado quando a bateria conectada atingir o nível de carga total.
A predefinição de 22k é o controle de histerese para o circuito e também serve como a predefinição de ajuste de limite inferior.
Ele deve ser ajustado para que o MOSFET apenas inicie e ligue no limite de baixa tensão da bateria preferido.
Uma vez que a configuração discutida é implementada e a energia é ligada, o nível de descarga da bateria arrasta a alimentação para cerca de 48V, forçando o pino2 do IC a ficar abaixo do potencial do pino3.
Isso faz com que o pino de saída do IC fique alto iniciando o MOSFET conectado em série com o trilho de aterramento para que a bateria se integre ao fornecimento do painel solar.
O acima também liga o BJT BC546 que, por sua vez, garante que o MOSFET associado e a carga permaneçam desligados.
Assim que a bateria atinge o nível de carga total, o pino2 é puxado mais alto que o pino3, tornando a saída para um nível lógico baixo.
Isso desliga instantaneamente o MOSFET do trilho de aterramento e o BJT, reforçando duas coisas: cortando a alimentação da bateria e ligando o MOSFET de carga, de modo que a carga agora tenha acesso às tensões de alimentação do painel, bem como da bateria.
A rede de histerese de feedback formada pela predefinição de 22k e os resistores de 10k série garante que a ação acima seja travada até que a tensão da bateria atinja abaixo do limite inferior predeterminado.
Diagrama de circuito

Diagrama
Feedback do Sr. Deepak
Olá Swagatam,
Obrigado pelo circuito controlador de carga solar.
O circuito parece ser um pouco diferente do que eu havia solicitado. Permitam-me reiterar a exigência novamente.
1. O painel solar deve continuar carregando a bateria não além de 56 V.
2. Em caso de descarga da bateria, o processo de carregamento deve ser retomado somente quando atingir 48V. Em outras palavras, a histerese deve ser mantida.
3. A bateria deve continuar fornecendo energia à carga quando a tensão da bateria permanecer entre 42 – 56V.
Quando a tensão da bateria atingir 42V (devido à descarga da bateria), a carga deve ser desconectada da alimentação da bateria.
Uma vez que a carga é desconectada, ela deve permanecer desconectada até que a tensão da bateria atinja o mínimo de 48 V durante o processo de carregamento.
Por favor, confirme se o circuito funciona como acima.
Implementando o Comparador de Janelas
O circuito do carregador de bateria solar de 48V acima com corte alto e baixo pode ser modificado com essas especificações introduzindo um estágio de comparação de janela, conforme mostrado na extremidade esquerda do circuito abaixo.
Aqui os amplificadores operacionais são substituídos por três amplificadores operacionais do IC LM324.
O comparador de janela é feito por dois dos 4 opamps dentro do LM324.
A predefinição A1 é definida de forma que sua saída se torne alta no nível de limite inferior de 42V.
A predefinição de 100k é para ajustar o nível de histerese para que a situação fique travada até que 48V seja atingido.
Da mesma forma, a predefinição A2 é definida para fazer com que a saída relevante seja alta no limite mais alto de 56V.
Nas tensões entre essas “janelas”, o BC546 permanece desligado, permitindo que o mosfet associado conduza e alimente a carga com a alimentação necessária da bateria.
Uma vez que os limites são cruzados, o BC546 é forçado a conduzir pelo opamp relevante desligando o mosfet e a carga.
O estágio A3 também pode ser substituído por um comparador de janela idêntico ao discutido acima para controlar o carregamento da bateria configurando os presets adequadamente, isso permitiria usar todos os quatro opamps do IC LM324 e também tornar as operações muito precisas e sofisticadas .


Adicionando um estágio de indicador de campainha
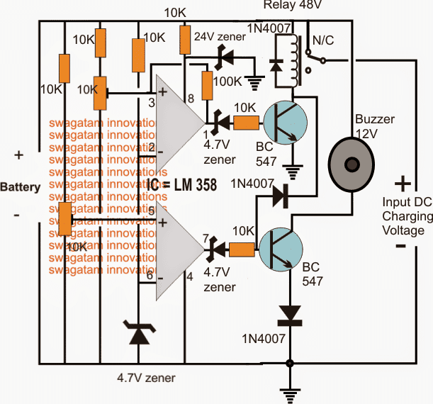
Outra versão de um cricuit de carregador de bateria automático de 48V usando um indicador de campainha pode ser estudada abaixo:
A ideia foi solicitada por Nadia, consulte a discussão entre Nadia e eu na seção de comentários para obter mais informações sobre o design
O transistor é mostrado incorretamente como BC547, que deve ser substituído por BC546 para evitar mau funcionamento do circuito e danos




Como configurar o circuito do carregador de bateria de 48V acima com campainha
Não conecte a tensão de carregamento do lado direito.
Mantenha o braço deslizante predefinido de 10k em direção ao solo inicialmente.
Conecte uma entrada CC usando uma fonte de alimentação variável CC do lado da bateria à ESQUERDA do circuito.
Ajuste esta tensão para o potencial necessário no qual a campainha precisa ser ativada …. conforme o pedido, deve estar em torno de 46V
Agora ajuste a predefinição de 10k mais lenta e cuidadosamente até que a campainha seja ativada e comece a zumbir.
Sele esta predefinição com cola.
Agora aumente a tensão de entrada para o nível de corte alto desejado… que é 48V conforme a solicitação aqui.
Em seguida, ajuste a predefinição de 10k superior muito lenta e cuidadosamente até que o relé faça um clique. Quando isso acontece, a campainha deve desligar.
O circuito do carregador de bateria solar de 48V com corte alto e baixo agora está definido, no entanto, o valor do resistor de 100k que pode ser visto conectado entre os pinos de entrada/saída do amplificador operacional superior realmente decide em qual limite inferior o relé deve desativar novamente , e LIGUE a campainha.
Foi corrigido arbitrariamente, você pode ter que ajustar o valor de 100k para que o relé alterne apenas em torno de 46V…
Carregador de bateria solar automático de 48V usando relé




As operações envolvidas com o primeiro diagrama acima ficam muito simplificadas se um estágio de relé usado em vez de BJTs e mosfets.
Como pode ser visto no diagrama atualizado acima, o estágio do relé está na forma de dois relés de 24 V em série, em que as bobinas são unidas em série enquanto os contatos são unidos em paralelo.
O circuito de detecção é aplicado com uma tensão proporcionalmente reduzida através de um circuito divisor de tensão seguidor de emissor usando o estágio BC546 indicado para a detecção e corte do nível de bateria pretendido
O diagrama a seguir mostra um sistema de carregador solar de 48 V extremamente simples que permite que a carga acesse a energia do painel solar durante o dia, quando há luz solar ideal, e apresenta uma comutação automática para o modo de bateria durante a noite quando a tensão solar não está disponível:




O seguidor de emissor TIP142 garante que a bateria nunca fique sobrecarregada acima de 55V.
Hashtags: #Circuito #carregador #bateria #solar #48V #corte #altobaixo
FONTE
Nota: Este conteúdo foi traduzido do Inglês para português (auto)
Pode conter erros de tradução
Olá, se tiver algum erro de tradução (AUTO), falta de link para download etc…
Veja na FONTE até ser revisado o conteúdo.
Status (Ok Até agora)
Se tiver algum erro coloque nos comentários


