O post apresenta um método eficaz para proteger os circuitos de driver de LED capacitivo através de um circuito regulador de derivação SCR e explica como ele pode impedir que os capacitores de filtro explodam e os LEDs sejam destruídos.
O recurso foi solicitado pelo Sr. Max Payne.
Protegendo LEDs de alta potência
Por favor sugiro em relação à falha de design do circuito da lâmpada LED de 3W, 5W. a lâmpada LED funcionando muito legal. O capacitor eletrolítico (47uf a 100uf, 50v nominal) continua explodindo. sem qualquer razão. e desperdiçando todos os LEDs, mas o resistor smd (474 e 560), MB10S, 105j400v não tem problema.
Como posso resolver o problema permanentemente ou Pls me sugere alguns projetos econômicos … Notei que essas explosões acontecem quando eu opero o cooktop de indução.


O design
Um capacitor de filtro em uma fonte de alimentação capacitiva explodirá principalmente devido a um surto de tensão maior que seu valor nominal. Por exemplo, se a tensão de ruptura do capacitor do filtro for de 50V, e se a tensão de surto exceder esse limite, pode causar instantaneamente a explosão do capacitor ou gás.
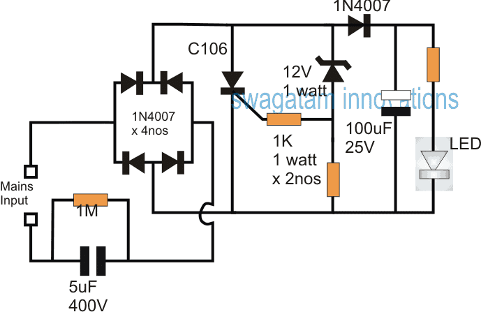
Uma solução bastante simples para proteger as partes vulneráveis em uma fonte de alimentação capacitiva sem transformador, como os capacitores e os LEDs, é introduzir um circuito regulador de derivação conforme indicado no diagrama a seguir:
Diagrama de circuito




Aqui, o SCR constitui o elemento principal para conter a alta tensão inicial, picos de corrente elevados e para garantir uma alimentação constante regulada, independentemente das flutuações de entrada.
Se nos lembrarmos, esse conceito já foi discutido em um dos meus posts anteriores intitulado como fazer um circuito de fonte de alimentação sem transformador de alta corrente
Operação do Circuito
A ideia aqui é ligar o SCR ou um triac assim que a alimentação de entrada tentar ultrapassar o limite de tensão seguro estipulado do circuito, que por sua vez depende da tensão do diodo zener indicada.
Referindo-se ao circuito de derivação SCR acima para proteger os drivers de LED capacitivos, sempre que a entrada do capacitor de rede tende a ficar acima de 12V, o diodo zener conduz totalmente, acionando o SCR e fazendo com que seu ânodo catodo conduza a um curto-circuito na fonte instantaneamente. Essa resposta se torna suficiente para impedir que a tensão suba ainda mais e garantir que ela seja limitada dentro da faixa de 12V atribuída.
O estágio que compreende o SCR, o zener e os resistores de 1K atuam como um diodo zener de alta corrente e é empregado aqui porque a corrente de entrada é muito maior e além da capacidade de um diodo zener normal de 1 watt, porém para circuitos de fonte de alimentação sem transformador de baixa corrente os resistores SCR e 2nos 1K podem ser eliminados e somente o zener de 12V pode ser utilizado para a regulagem pretendida.
Usando transistor de alta tensão
Outro regulador shunt eficaz pode ser construído usando um transistor de alta tensão e um diodo zener variável, conforme mostrado abaixo:



Hashtags: #Circuito #Shunt #SCR #para #Proteção #Drivers #LED
FONTE
Nota: Este conteúdo foi traduzido do Inglês para português (auto)
Pode conter erros de tradução
Olá, se tiver algum erro de tradução (AUTO), falta de link para download etc…
Veja na FONTE até ser revisado o conteúdo.
Status (Ok Até agora)
Se tiver algum erro coloque nos comentários


