Um circuito amplificador simples de 50 watts é explicado abaixo, vamos aprender como construí-lo em casa usando este versátil chip de amplificador único LM3876T
Por: Dhrubajyoti Biswas
ATUALIZAÇÃO: Para circuitos amplificadores de 40 watts, por favor visite este link.
Analisando o Circuito
Um bom amplificador de potência é uma necessidade, especialmente quando se trata de ouvir música. Um amplificador adicionado a um sistema de som certamente enriquecerá a qualidade da música. Este projeto, portanto, tentará fornecer uma visão detalhada de como fazer um amplificador de potência simples de 50 watts.
O sistema com o qual vamos lidar baseia-se principalmente na especificação técnica estabelecida por Semicondutores Nacionais, e depois disso o resultado saiu bem. Fácil de construir e boa saída em termos de distorção e ruído, a seção a seguir detalhará a maneira como ele é construído.
Antes de iniciarmos este desenvolvimento, testamos o PCB e o resultado foi positivo. Recebemos uma qualidade de som muito boa, desde que o circuito de proteção não esteja no modo operacional.
A última versão estável da placa ESP P19 (Rev-B) possui poucas alterações, como, por exemplo, a conexão com o monitor de deficiência sonora [SIM] foi retirado.
A figura a seguir é um layout da placa original:
Layout da placa


Operação do Circuito
De acordo com o diagrama, há uma adição de capacitores de bypass de poliéster e o circuito mudo fica desabilitado, pois é útil principalmente ao desenvolver um pré-amplificador. No entanto, fizemos alguns ajustes na placa para fornecer espaço para conectores de alimentação e entrada.
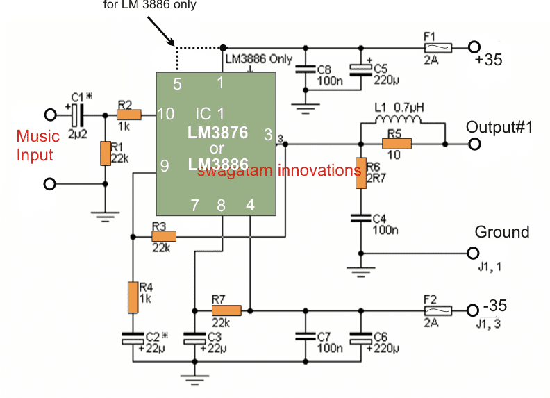
Conforme a figura acima, o ganho de tensão é ajustado para 27dB, e pode ser alterado adicionando resistores de valor diferente para o caminho do feedback.
O indutor tem 10 espiras de fio de cobre esmaltado de 0,4mm e é enrolado ao redor do corpo do resistor de 10 ohms. O fio soldado fica na extremidade do resistor e o isolamento deve ser escovado em cada extremidade.
Nossa recomendação seria usar resistores de 1 watt tipo 10 ohm e 2,7 ohm. O restante deve ser filme metálico de 1%. Também é ideal manter os capacitores eletrolíticos @ 50V.
Para alimentação, 100nF (0,1uF) deve ser colocado próximo ao IC para evitar oscilação. As fontes de tensão para manter a plena carga devem ser em torno de +/- 35 volts, o que produziria 56 watts (máx.).
Além disso, para atingir a menor resistência térmica do dissipador de calor, é vital ativar a potência máxima. Isso pode ser feito montando a arruela de mica sem isolamento. No entanto, lembre-se de que o dissipador de calor precisa de isolamento do chassi, pois o dissipador de calor mantém a tensão de alimentação de -ve.
O esquema a seguir na Figura mostra as mudanças que fizemos na placa original:




Referindo-se à Figura acima, a placa revisada é muito parecida com a original, exceto por algumas alterações ao remover alguns componentes junto com o SIM.
O atual desacoplamento a bordo oferece ótimo desempenho. Ele usa eletrolítico de 100nF Poliéster e 220uF eletrolítico.
Alternativamente, você também pode usar capacitor cerâmico monolítico em cada trilho. Enquanto C1 e C2 são referidos como tipos eletrolíticos polarizados, você pode usar eletros não polarizados.
Outra opção seria aplicar no C1 uma tampa de poliéster 1uF. Se C1 se destina a ser usado como tweeters, você pode usar pequenos valores de 100nF, o que é bom seguir em frente.
Se você estiver construindo o circuito amplificador de potência simples proposto de 50 watts para usá-lo para tweeter ou midrange de sistema biamplificado/triamped, o valor C1 precisa ser reduzido para 100nF (3dB @ 72Hz).
Além disso, você pode usar poliéster de 1uF na taxa de -3dB @ 7,2Hz em caso de uso geral. No entanto, este ajuste aumentaria o desempenho dos graves e você também pode aplicar qualquer valor até 10uF (aprox.) em C1, se necessário.
O novo design do PCB facilita o uso do amplificador como dual-mono. Você pode dividir a trilha PCB enquanto cada indivíduo tem sua própria fonte de alimentação.
Enquanto o IMO carrega menos ponto, isso permite cortar o PCB ao meio com cada metade tendo seu próprio suprimento. A placa oferece a facilidade de fazer a conexão de saída aos pinos da placa de circuito impresso ou usando o terminal de montagem da placa de circuito impresso.
Atualizando o projeto
De acordo com o design da placa mostrado na figura, você pode usar o LM3886. É muito idêntico e, além disso, a especificação é maior.
O PCB também tem a capacidade de conectar os pinos 1 e 5. Além disso, você também pode usar a placa como uma ponte no caso do LM3886 para atingir 120W em 8ohms. Nossa sugestão seria usar o P87B para habilitar o sinal de fase de saída que é necessário para operar o BTL.
Executar um amplificador como inversor é uma ocorrência comum, mas fazer isso acaba com baixa impedância para o pré-amplificador, o que pode causar problemas, pois você pode encontrar distorção ou problema no carregamento. Portanto, é sempre seguro acionar os amplificadores, pois o P87B pode acionar cada amplificador individualmente.
Considerando que a operação paralela é frequentemente uma sugestão comum ao construir este sistema, nossa experiência neste domínio não recomenda o mesmo.
Os requisitos de tolerância de ganho durante a operação paralela são muito rigorosos, pois você precisa garantir que o amplificador corresponda a 0,1% ou mantê-lo em toda a largura de banda.
Agora como a impedância do CI tem saída baixa, portanto mesmo 100mV pode acabar gerando altas correntes circulantes através dos CI's. Como 0,1Ω vem como sugestão de costume, um descasamento de 100mV pode acabar com 0,5A de corrente circulante, o que acaba em superaquecimento.
Diagrama de pinagem




A figura acima mostra as pinagens do IC para o LM3876, onde os pinos são escalonados para permitir que as trilhas do PCB sejam executadas no pino do IC. O LM3886, por outro lado, é muito idêntico ao anterior e pode ser usado adicionando um pouco mais de energia, se necessário.
No entanto, a única diferença que existe entre os dois é que no LM3886 é obrigatório que o pino 5 se conecte à alimentação +ve.
O PCB usado para este amplificador destina-se principalmente ao amplificador estéreo. É unilateral com a localização do fusível de alimentação no PCB. A placa estéreo contém quatro fusíveis pequenos (115 mm x 40 mm).
No geral, a placa revisada como na Figura 1.1 é do mesmo tamanho que a original (como mostrado na Figura 1.0) e aplicamos espaçamento semelhante entre os CIs para facilitar a adaptação, se necessário.
No entanto, como precaução, lembre-se de usar o dissipador de calor para este projeto, pois o sistema fica muito quente em pouco tempo, o que pode acabar destruindo as coisas por superaquecimento.
Usando TDA7492 IC
Outro amplificador BTL classe D estéreo de 50 + 50 watts muito bom pode ser construído usando um único IC TDA7492.
O diagrama de circuito completo para este circuito pode ser visto abaixo:



Classificação Máxima Absoluta do IC TDA7492
- Tensão de alimentação VCC DC para o IC não deve exceder = 30 V
- VI Os limites de tensão para os pinos de entrada STBY, MUTE, INNA, INPA, INNB, INPGAIN0, GAIN1 devem estar dentro de = -0,3 – 3,6 V
- A temperatura máxima da caixa do IC que não deve exceder é = -40 a +85 °C
- Temperatura máxima da junção Tj do IC não deve exceder = -40 a 150 °C
- Tstg A temperatura de armazenamento deve estar entre = -40 a 150 °C
Principais Especificações Elétricas



Amplificador simples de 50 watts usando transistores
A imagem a seguir mostra como um circuito amplificador hi-fi simples de 50 watts pode ser construído rapidamente usando transistores e resistores comuns.



A predefinição de 50 k ajuda a definir o ganho do amplificador para os limites preferidos.
Hashtags: #Circuito #Amplificador #Potência #Simples #Watts
FONTE
Nota: Este conteúdo foi traduzido do Inglês para português (auto)
Pode conter erros de tradução
Olá, se tiver algum erro de tradução (AUTO), falta de link para download etc…
Veja na FONTE até ser revisado o conteúdo.
Status (Ok Até agora)
Se tiver algum erro coloque nos comentários


