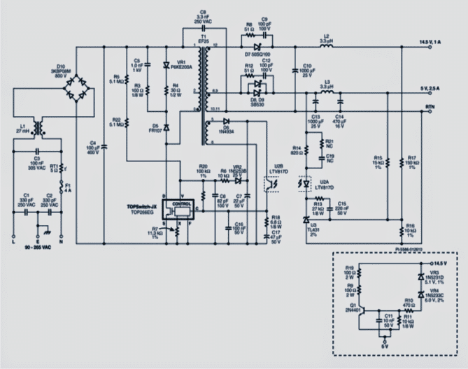
Esta fonte de alimentação funciona com uma ampla faixa de tensão de entrada de 90 a 265 V AC e produz uma saída dupla na forma de 5 V / 2,5 A e 14,5 V / 1 A.
O layout do circuito
O grande aspecto desta fonte é seu consumo mínimo de energia, consumo de energia otimizado em modo inativo e alta eficiência em condições de plena carga.
Existem proteções de segurança integradas adicionais, que incluem proteção contra sobretensão de saída histerética, proteção de saída histerética contra curto-circuito e proteção térmica contra superaquecimento com uma grande histerese.
Parte da explicação abaixo é uma especificação abrangente da fonte de alimentação, visão geral esquemática e componentes usados, juntamente com a documentação de fabricação e placas de circuito do transformador de proposta e um resumo dos dados de desempenho.
O circuito da fonte de alimentação usa o TOPSwitch-JX TOP266EG (U1), que se conecta diretamente em sua carcaça e também com o MOSFET de comutação de alta tensão e configuração flyback do driver.
Filtro EMI
Os capacitores C1, C2 e C3 em conjunto com a indutância L1 formam um filtro EMI, que funciona tanto no modo comum quanto no modo diferencial.
Ele é seguido pela ponte de diodo clássica subsequente D10, que retifica a tensão CA de entrada, e a potência resultante é filtrada pelo capacitor C4. Uma ponte de diodos foi selecionada na forma de D10 para executar uma operação confiável mesmo em potenciais de entrada mais baixos, de modo que compense e opere a plena carga.
Usando o IC TOP266EG
Circuito TOP266EG (U1) A Série TOPSwitch-JX aperta a mão com o elemento de comutação do driver do circuito oscilador, circuito de disparo e proteção e fonte de alimentação MOSFET – tudo dentro de um único IC monolítico.
Um dos terminais do enrolamento primário do transformador de potência T1 pode ser visto unido ao lado positivo do capacitor de filtro C4 e a outra linha é conectada diretamente ao pino de saída de U1. Quando o MOSFET conectado é desligado, a indutância de fuga do transformador atinge o pico para induzir a tensão.
A amplitude especificada é restrita pelo estágio de fixação, composto por D5, R4, VR1, R3 e C5.
Uma grande parte do excesso de energia torna-se disponível em VR1 e R4 é uma combinação em série de R3 e C5 (em paralelo com R4 e VR1), o que contribui ainda mais para minimizar a magnitude dos surtos de alta frequência.
O valor do resistor R4 fixa a magnitude da diferença entre os dois canais. Esta estrutura foi implementada para minimizar as perdas de comutação e o consumo interno enquanto pode estar funcionando sem qualquer carga.
Diagrama de circuito


Outro design usando o switch FPS da Fairchild:



PARA DETALHES COMPLETOS CONSULTE ESTE ARTIGO
Hashtags: #Circuito #SMPS #Monitor #LCD
FONTE
Nota: Este conteúdo foi traduzido do Inglês para português (auto)
Pode conter erros de tradução
Olá, se tiver algum erro de tradução (AUTO), falta de link para download etc…
Veja na FONTE até ser revisado o conteúdo.
Status (Ok Até agora)
Se tiver algum erro coloque nos comentários


