O post explica um método simples de converter um sistema de ignição do tipo faísca desperdiçada em um automóvel, em um sistema de ignição aprimorado e sequencial do tipo motor de 6 cilindros.
A ideia foi solicitada pelo Sr. Brenton, conforme abaixo:
Principais Requisitos
Eu estava procurando na seção de carros e motos, mas não consegui encontrar o que estava procurando. Eu estou esperando que você possa estar interessado em olhar para o meu projeto.
Meu carro tem um motor EFI de 6 cilindros em linha reta com ordem de disparo 1-5-3-6-2-4 (Ford Austrália). A configuração de ignição é do tipo faísca desperdiçada com bobinas 1 e 6 emparelhadas, 2 com 5 e 3 com 4.
Estou procurando um circuito que possa receber o pulso de ignição da ECU e alterná-lo entre 1 e 6, 5 e 2, 3 e 4.
Dessa forma, você pode ter drivers de bobina separados e ignição sequencial completa. Ao ligar, o sistema é reiniciado, um contador monitora os pulsos de números pares e ímpares, talvez algum software esteja envolvido, imagino.
Com 3 circuitos separados, 1 para cada pulso de saída da ecu, 1, 5 e 3 sempre recebem o primeiro pulso na contagem ímpar e 6, 2 e 4 obtêm o segundo pulso na contagem par. Então o circuito apenas alterna até você desligar a ignição.
Espero que você ache essa ideia de projeto interessante e digna de seu tempo e esforço para postar uma solução em seu site.
A minha resposta: Vou tentar projetar o circuito especificado para você, no entanto, como não sou especialista em automóveis, estou curioso para saber como seu sistema existente é um tipo de faísca desperdiçada, enquanto a nova ideia ímpar/par ajudará a melhorá-lo?
No entanto, a nova ideia pode ser implementada usando CIs comuns de contador IC 4017, de acordo com mim, sem um software.
Sr. Brenton: pretendo sobrecarregar o motor assim que a ignição for atualizada com bobinas individuais mais potentes. Você está correto, não há vantagem em introduzir um sistema de ignição sequencial em um motor padrão.
Os três pulsos disparados da ECU estão em sequência, cujo tempo é calculado pela ECU com base na velocidade do motor, temperatura do ar de admissão, posição do acelerador, etc.
Como o circuito precisa funcionar
Este circuito não precisa se preocupar com o funcionamento da ECU. Tudo o que precisa fazer é rotear o pulso entre um par de terminais para o mesmo terminal pela primeira vez e depois alternar entre eles.
Vou colocar apenas três circuitos idênticos em uma placa, um circuito independente por saída da ECU.
O que acontece é que quando você aciona o motor pela primeira vez, a ecu aguarda um sinal do sensor da roda de gatilho do virabrequim.
Em seguida, aguarda um sinal do sensor de posição da árvore de cames. Uma vez que a ECU recebe ambos os sinais, ela sabe onde está o ponto morto superior do cilindro 1 no curso de compressão.
Em seguida, ele envia o primeiro pulso conforme programado para ligar o motor e os outros pulsos seguem em sequência.
Fico feliz em saber que você acha que existe uma solução simples e estou muito grato por considerar este projeto digno do seu tempo.
Por favor, considere o esboço em anexo para obter informações detalhadas.


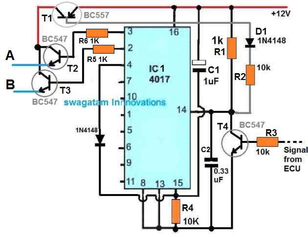
O design
O circuito do processador para converter a ignição de faísca desperdiçada na ignição do tipo sequencial aprimorada é mostrado no diagrama a seguir.
No diagrama pontos A e B devem ser conectados às entradas de gatilho das unidades CDI apropriadas, para acionar os motores de combustão relevantes.
O funcionamento do circuito pode ser entendido com a ajuda dos seguintes pontos:

1) Assim que o circuito é alimentado pela bateria de 12V, o IC 4017 é resetado através de C1.
2) O pino3 do IC agora fica alto e o T2 entra na condição de espera com sua base polarizada com a tensão do pino3. Mas T2 ainda não pode conduzir devido à ausência de tensão em seu pino coletor.
3) Quando o primeiro pulso da ECU chega na base de T4, ele é ligado, e T4 aterra o pino 14 do IC. Mas o IC não responde a isso, pois é projetado para responder apenas a pulsos positivos no pino 14 e não a pulsos negativos.
4) No entanto, durante o tempo de condução de T4, T1 também é LIGADO, pois sua base recebe a polarização negativa via D1, R2, T4. No processo T1 transfere os + 12V para o coletor de T2, até que a tensão seja transferida para seu emissor, e para ponto A
5) Em seguida, o pulso da ECU desliga, fazendo com que T4 desligue, o que instantaneamente faz com que um pulso positivo seja gerado no pino 14 via R1.
6) Neste ponto, o IC 4017 responde e faz com que a lógica alta do pino3 salte para o pino2.
7) Agora, o pin2 entra no modo de espera, aguardando o próximo pulso da ECU.
8) Quando o próximo pulso da ECU chega, o procedimento acima se repete, até que o pulso da ECU seja DESLIGADO, o que por sua vez faz com que a lógica alta do pino 2 do IC salte para o pino 4. Simultaneamente, o ponto B também é disparado através do emissor de T3.
9) No momento em que o nível lógico alto atinge o pino 4, o IC é reinicializado instantaneamente, fazendo com que o nível lógico alto retorne ao pino 3.
10) O circuito agora alcança sua posição anterior aguardando a próxima repetição.
Vamos precisar de 3 desses circuitos
No projeto do conversor de faísca desperdiçada para ignição sequencial explicado acima, apenas um exemplo é discutido. Precisaremos que 3 desses módulos de circuito sejam configurados com as saídas apropriadas da ECU, para implementar o sistema seqüencial de motor de 6 cilindros aprimorado e altamente eficiente proposto.
CORREÇÕES:
O projeto do circuito de comutação de faísca desperdiçado exibido acima parece ter uma falha séria. Os fios emissores dos seguidores de emissor T2 e T3 estariam sempre ligados em resposta à lógica HIGH das pinagens relevantes do IC 4017, tornando o funcionamento da unidade completamente inútil.
O problema pode ser corrigido incorporando portas AND nas saídas do IC 4017, conforme mostrado no diagrama a seguir.

Aqui nós empregamos o IC 4081 quad AND gate IC para a comutação. Apenas duas portas AND são usadas das 4 portas, as duas restantes não são usadas e terminadas adequadamente na linha de terra.
Como exemplo, se observarmos as entradas 1 e 2, descobrimos que 1 está conectado à saída 4017, enquanto o pino 2 está conectado ao coletor T1. A saída desta porta é o pino3, que está sempre no zero lógico. Ele não ligará ou ligará em ALTO, a menos e até que ambas as entradas 1 e 2 fiquem altas, o que só pode acontecer quando o T1 liga em resposta ao gatilho da ECU. O mesmo funcionamento pode ser esperado nos pinos de entrada 6 e 5 e sua saída 4.
Resultado dos testes
Feedback do Sr. Brenton:
Olá Swagatam,
Já faz um tempo desde a última vez que entrei em contato com você e espero que você e sua família estejam bem e seguros.
Continuei a experimentar o circuito descrito em ‘desperdiçado spark2' porque não estava fazendo o que eu queria. A saída A ficaria alta imediatamente ao ligar o circuito. Eu não queria isso. Eu queria que a saída A esperasse pelo sinal da ECU antes de subir momentaneamente para disparar a bobina de ignição. Então eu finalmente decidi conectar o BC557 à linha de sinal da ECU em vez de diretamente a 12V e SUCESSO!
Meu circuito protótipo começou a funcionar exatamente como eu queria.
Devido ao COVID, suspendi meu projeto, mas estou muito feliz por ter um protótipo funcionando e devo tudo a você, Swagatam. Eu não posso agradecer o suficiente.
Fique seguro.
Atenciosamente, Brenton.
O protótipo de trabalho final do circuito de ignição por faísca desperdiçado, conforme sugerido pelo Sr. Brenton, pode ser visto abaixo:

Especificações Adicionais Fornecidas pelo Sr. Brenton
- O circuito deve perder energia se o motor parar.
- Normalmente, há apenas um grande terminal positivo na parte traseira de um alternador para conectar os cabos de alimentação.
- É necessário que haja um fio de calibre grosso conectando este terminal à bateria para que a bateria seja carregada pelo alternador enquanto o motor estiver funcionando.
- Quando o motor para, o circuito deve perder energia e, portanto, deve-se considerar cuidadosamente a colocação de diodos para controlar o fluxo de corrente.
Hashtags: #Convertendo #ignição #faísca #desperdiçada #faísca #sequencial #para #combustão #alta #eficiência
FONTE
Nota: Este conteúdo foi traduzido do Inglês para português (auto)
Pode conter erros de tradução
Olá, se tiver algum erro de tradução (AUTO), falta de link para download etc…
Veja na FONTE até ser revisado o conteúdo.
Status (Ok Até agora)
Se tiver algum erro coloque nos comentários


