A implementação de MOSFETs de canal P em um circuito de ponte H pode parecer fácil e atraente, mas pode exigir alguns cálculos e parâmetros rigorosos para obter uma resposta ideal.
Os MOSFETs de canal P são geralmente implementados para comutação de carga ON/OFF. A facilidade de uso das opções de canal P no lado alto permite que sejam muito convenientes para aplicações como Drives de Baixa Tensão (H-Bridge Networks) e Pontos de Cargas não isolados (Buck Converters) e em aplicações nas quais espaço é uma limitação crítica.
O principal benefício de um MOSFET de canal P é a estratégia econômica de acionamento do portão em torno da posição do interruptor lateral alto e geralmente ajuda a tornar o sistema muito econômico.
Neste artigo, exploramos o uso de MOSFETs de canal P como um switch lateral alto para aplicações H-Bridge
Prós e contras do canal P versus canal N
Quando usado em uma aplicação de chave lateral alta, a tensão da fonte de um MOSFET de canal N está em um potencial aumentado em relação ao terra.
Portanto, operar aqui um MOSFET de canal N requer um driver de porta independente, como um circuito de bootstrap, ou um arranjo envolvendo um estágio de transformador de pulso.
Esses drivers exigem uma fonte de energia separada, enquanto a carga do transformador pode ocasionalmente passar por circunstâncias incompatíveis.
Por outro lado, esta pode não ser a situação com um MOSFET de canal P. Você pode facilmente acionar uma chave lateral alta de canal P usando um circuito de mudança de nível comum (alterador de nível de tensão). Conseguir isso agiliza o circuito e reduz efetivamente o custo geral.
Dito isto, o ponto a ser levado em consideração aqui é que pode ser extremamente difícil atingir o R idênticoDS (ligado) eficiência para um MOSFET de canal P em contraste com um canal N usando a dimensão de chip semelhante.
Devido ao fato de que o fluxo dos portadores em um canal N é cerca de 2 a 3 vezes maior que o de um canal P, para exatamente o mesmo RDS (ligado) intervalo, o dispositivo de canal P precisa ser 2 a 3 vezes maior em tamanho do que seu equivalente de canal N.
O tamanho maior da embalagem faz com que a tolerância térmica do dispositivo de canal P diminua e também aumente suas especificações atuais. Isso também afeta sua eficácia dinâmica proporcionalmente devido ao aumento do tamanho do caso.
Portanto, em uma aplicação de baixa frequência em que as perdas de condução tendem a ser altas, um MOSFET de canal P precisa ter um RDS (ligado) correspondente ao de um canal N. Em tal situação, a região interna do MOSFET do canal P deve ser maior que a do canal N.
Além disso, em aplicações de alta frequência onde as perdas de comutação são geralmente altas, um MOSFET de canal P deve possuir um valor de carga de porta comparável a um canal N.
Em casos como este, um tamanho de MOSFET de canal P pode ser equivalente ao canal N, mas com uma especificação de corrente reduzida em comparação com uma alternativa de canal N.
Portanto, um MOSFET de canal P ideal precisa ser escolhido com cautela, levando em consideração o R apropriado.DS (ligado) e especificações de carga do portão.
Como selecionar um MOSFET de canal P para um aplicativo
Existem inúmeras aplicações de comutação onde um MOSFET de canal P pode ser aplicado de forma eficaz, por exemplo, Drives de Baixa Tensão e Pontos de Cargas não isolados.
Nesses tipos de aplicações, as diretrizes cruciais que regem a escolha do MOSFET são geralmente a resistência do dispositivo ON (RDS (ligado)) e a Taxa de Portão (QG). Qualquer uma dessas variáveis resulta em maior importância com base na frequência de chaveamento na aplicação.
Para aplicação em redes de acionamento de baixa tensão, como configuração de ponte completa ou ponte B6 (ponte trifásica), os MOSFETs de canal N são comumente empregados com motor (carga) e alimentação CC.
O fator comprometedor para os aspectos positivos apresentados pelos dispositivos N-channel é a maior complexidade no projeto do driver de porta.
Um driver de porta de um switch de lado alto de canal N exige um circuito de bootstrap que cria uma tensão de porta maior que o trilho de alimentação de tensão do motor ou, alternativamente, uma fonte de alimentação independente para ligá-lo. O aumento da complexidade do projeto geralmente leva a um maior trabalho de projeto e maior área de montagem.
A Figura abaixo demonstra a diferença entre o circuito projetado usando MOSFETs de canal P e N complementares e o circuito com apenas 4 MOSFETs de canal N.

Nesse arranjo, se o switch do lado alto for construído com um MOSFET de canal P, o design do driver simplifica tremendamente o layout, conforme mostrado abaixo:

A necessidade de uma bomba de carga inicial é eliminada para alternar o interruptor do lado alto. Aqui, isso pode ser simplesmente acionado diretamente pelo sinal de entrada e através de um seletor de nível (conversor de 3V para 5V ou estágio do conversor de 5V para 12V).
Selecionando MOSFETs de canal P para aplicativos de comutação
Normalmente, os sistemas de acionamento de baixa tensão funcionam com frequências de comutação na faixa de 10 a 50 kHz.
Nessas faixas, quase toda a dissipação de potência do MOSFET ocorre por meio de perdas por condução, devido às altas especificações de corrente do motor.
Portanto, em tais redes um MOSFET de canal P com R apropriadoDS (ligado) devem ser escolhidos para atingir a eficiência ideal.
Isso pode ser entendido contemplando uma ilustração de um Drive de Baixa Tensão de 30W operado com uma bateria de 12V.
Para um MOSFET de canal P alto, podemos ter algumas opções em mãos – uma para ter um R equivalenteDS (ligado) comparável com o canal N do lado inferior e o outro para ter cargas de porta comparáveis.
A tabela a seguir mostra os componentes aplicáveis ao inversor de baixa tensão em ponte completa com R comparávelDS (ligado) e com cargas de porta idênticas às do MOSFET de canal N no lado baixo.

A tabela acima que descreve as perdas de MOSFET dentro da aplicação específica revela que as perdas de energia gerais são regidas pelas perdas de condução conforme comprovado no gráfico de pizza a seguir.

Além disso, parece que se o MOSFET do canal P for preferido com cargas de porta comparáveis às do canal N, as perdas de comutação serão idênticas, mas as perdas de condução provavelmente podem ser excessivamente altas.
Portanto, para aplicações de comutação baixa com frequências mais baixas, o MOSFET do canal P do lado alto deve ter um R comparável.DS (ligado) como a do canal N do lado inferior.
Ponto de Cargas Não Isolado (POL)
Ponto de Cargas Não Isolado é uma topologia de conversor como em conversores buck onde a saída não é isolada da entrada, diferentemente dos projetos flyback onde os estágios de entrada e saída são completamente isolados.
Para tal ponto de carga não isolado de baixa potência com potência de saída inferior a 10W, apresenta uma das maiores dificuldades de projeto. O dimensionamento deve ser mínimo, preservando um grau satisfatório de eficiência.
Uma maneira popular de diminuir o tamanho do conversor é usar o mosfet de canal N como o driver do lado alto e aumentar a frequência de operação para um nível substancialmente mais alto. A comutação mais rápida permite o uso de um tamanho de indutor muito reduzido.
Os diodos Schottky são frequentemente implementados para retificação síncrona nesses tipos de circuitos, no entanto, os MOSFETs são, sem dúvida, uma opção melhor, pois a queda de tensão dos MOSFETs geralmente é substancialmente menor do que um diodo.

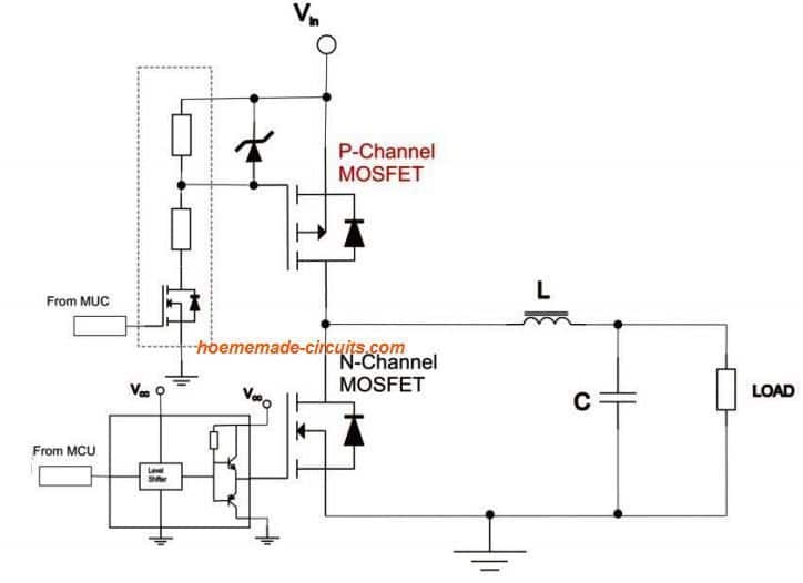
Outra abordagem de economia de espaço seria substituir o MOSFET de canal N do lado alto por um canal P.
O método do canal P elimina o complexo circuito suplementar para acionar o portão, o que se torna necessário para um MOSFET de canal N no lado alto.
O diagrama abaixo demonstra o projeto fundamental de um conversor buck com um MOSFET de canal P implementado no lado alto.

Normalmente, as frequências de comutação em aplicações de Ponto de Carga não isoladas provavelmente estarão próximas de 500kHz, ou mesmo às vezes tão altas quanto 2MHz.
Contrariando os conceitos de projeto anteriores, a principal perda em tais frequências acaba sendo as perdas de comutação.
A figura abaixo indica a perda de um MOSFET em um aplicativo de ponto de carga não isolado de 3 watts rodando a uma frequência de comutação de 1 MHz.

Assim, ele mostra o nível de carga de porta que deve ser especificado para um canal P quando ele é selecionado para uma aplicação de lado alto, em relação a um dispositivo de canal N de lado alto.
Conclusão
A aplicação de um MOSFET de canal P, sem dúvida, oferece aos projetistas vantagens em termos de configuração menos complicada, mais confiável e melhorada.
Dito isto para uma determinada aplicação, o compromisso entre RDS (ligado) e QG deve ser seriamente avaliado ao selecionar um MOSFET de canal P. Isso é para garantir que o canal p seja capaz de oferecer um desempenho ideal, assim como sua variante de canal n.
Cortesia: Infineon
Hashtags: #MOSFET #canal #aplicações #ponte
FONTE
Nota: Este conteúdo foi traduzido do Inglês para português (auto)
Pode conter erros de tradução
Olá, se tiver algum erro de tradução (AUTO), falta de link para download etc…
Veja na FONTE até ser revisado o conteúdo.
Status (Ok Até agora)
Se tiver algum erro coloque nos comentários


