O artigo detalha um circuito controlador de velocidade PWM para um sistema de ventilador de ar para ser usado em fogões de biomassa. O circuito também inclui uma fonte de reserva de bateria automática ininterrupta com um circuito de carregador de bateria automático integrado para a aplicação específica. A ideia foi solicitada pelo Sr. Tushar e Sivaranjani.
Especificações técnicas
Obrigado pelo seu interesse e resposta entusiasmada. Para você ter uma ideia, estamos trabalhando em fogões de biomassa que substituem os botijões de GLP e o cozimento convencional a lenha. Basicamente, o aplicativo funciona empurrando mais ar no sistema de combustão do fogão, garantindo uma combustão mais limpa e reduzindo a poluição do ar interno.
Para facilitar a entrada de mais ar no sistema, estes fogões têm
1) um motor PMDC (Brush) – 12VDC com RPM de 7000, 40 W, 0,53 A
2) Um impulsor montado no eixo do motor para enviar ar através do sistema
3) Existe uma bateria de chumbo-ácido selada de 7,2 AH para fornecer energia de reserva para operar o sistema.
Como mencionado anteriormente, precisaríamos de um circuito que teria
1) Controlador de velocidade PWM para um motor de 12VDC que, por sua vez, regularia a quantidade de ar que entra no sistema
2) Um carregador de bateria de chumbo-ácido de 12 V
3) fonte de alimentação sem transformador
Gostaríamos de compartilhar experiências que enfrentamos até hoje nos circuitos e não temos ideia de como resolvê-los.
1) Eles são usados ao máximo pelos cozinheiros na cozinha. Portanto, um sistema simples, mas robusto, precisa estar em vigor
2) Lado da fonte de alimentação
a) Como nossa principal região de destino está em Tamil Nadu e temos uma terrível crise de energia, a comutação entre o fornecimento de energia abaixador e a energia da bateria deve ser automática e não flutuar a tensão operacional
b) Se a bateria não estiver em uso por mais de um mês, todo o circuito para de funcionar
3) Lado PWM
a) Regulagem fina da velocidade do motor, para dar uma sensação de uso semelhante à de um fogão a GLP. O que observamos é que após 16 horas de funcionamento contínuo não há variação de velocidade no motor. Ainda não consegui identificar o motivo.
4) Condições Gerais
a) como este circuito estará operando próximo a um forno e apesar de ser bem ventilado e isolado do calor, o próprio circuito se aquece consideravelmente e muitos afirmam que o circuito falha por esse motivo.
Gostaríamos de encontrar uma solução com sua experiência para enfrentar esses problemas e nos ajudar em nosso empreendimento de meios de subsistência sustentáveis.
Deixe-nos saber se você tiver alguma dúvida e como podemos levar isso adiante.
Cumprimentos,
Sivaranjani
O design
De acordo com o pedido, a aplicação do fogão a biomassa requer um ventilador de 12 V para forçar o ar na câmara de combustão para obter os melhores resultados desejados, esta indução de ar precisa ser variável, ou seja, a velocidade do ventilador deve ter um recurso controlável através de um botão de controle PWM , que pode ser usado pelo usuário para definir/selecionar a indução de ar desejada e a taxa de combustão.
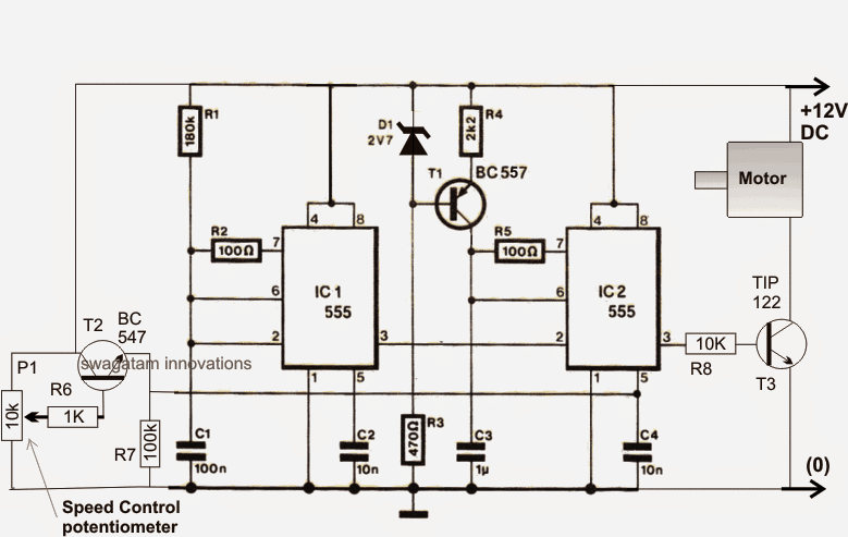
Um novo circuito de controle de velocidade do ventilador PWM de 12 V é mostrado abaixo, usando um par de IC 555.
Usando dois IC 555 para o controle do ventilador PWM
IC1 é usado para gerar uma frequência de onda quadrada de 80 Hz que é aplicada no pino 2 de IC2 disposto como um gerador PWM. O IC2 gera um PWM variável em seu pino3, primeiro convertendo a entrada de onda quadrada do pino2 em ondas triangulares em C3 e, em seguida, comparando-a com o nível de tensão aplicado em seu pino5.
A tensão do pino 5, que é selecionável manualmente ou ajustável via potenciômetro, determina o ciclo de trabalho dos PWMs que, por sua vez, determina a velocidade do ventilador conectado de acordo.
A tensão variável ou o potenciômetro PWM ajustável é formado por P1, juntamente com T2 manipulado no modo de coletor comum.


O controlador de velocidade do ventilador explicado acima precisa ser alimentado por um sistema de fonte de alimentação ininterrupta a partir de um estágio de backup de bateria bem recarregada em espera.
A bateria, por sua vez, requer um circuito carregador automático de bateria para que fique pronta para fornecer uma energia instantânea e ininterrupta ao ventilador, garantindo uma alimentação suave e contínua ao motor e alimentação de ar ao fogão de biomassa.
Usando o circuito de carregador de bateria automático baseado em Opmap
Todas essas condições são atendidas no diagrama de circuito a seguir, que é um circuito de carregador de bateria automático baseado em opamp.
O circuito do carregador, conforme mostrado abaixo, emprega alguns amplificadores operacionais para a detecção e o corte necessários durante os limites de bateria cheia e de nível baixo da bateria.
A predefinição de 10k conectada no pino 3 do IC 741 esquerdo é configurada de tal forma que sempre que a bateria atinge o nível de carga total, a saída do IC aumenta, desativando o TIP127 relevante, cortando a tensão de carregamento para a bateria.
O LED aceso indica a situação de carregamento LIGADO da bateria e vice-versa.
O estágio IC 741 do lado direito está posicionado para monitorar a condição de baixa tensão da bateria. Quando atinge o limite inferior, o pino2 do IC fica mais baixo que o pino3 de referência, o que, por sua vez, faz com que a saída do IC fique alta, desativando o TIP127 conectado.
A carga agora é inibida de obter qualquer energia da bateria. Este limite de corte é definido ajustando a predefinição de 10k no pino 2 do IC
Aqui também o LED base indica as situações relevantes, o brilho indica bateria fraca, enquanto o desligamento indica bateria acima do limite inferior.


Por que os dois diodos são usados
Os dois diodos são conectados com uma finalidade específica, enquanto a rede está presente a alimentação de 14V do SMPS sendo um pouco maior que a tensão da bateria mantém o diodo horizontal reversamente polarizado e permite que apenas a tensão do SMPS alcance a carga ou o ventilador através da vertical diodo 1N5402.
No caso de falha na tensão da rede, o diodo horizontal conectado no coletor do lado direito TIP127 rapidamente se polariza para frente substituindo a alimentação SMPS morta pela alimentação da bateria, garantindo um fluxo ininterrupto da alimentação para o ventilador.
O SMPS sem transformador de 14V pode ser comprado pronto no mercado ou construído pessoalmente. Alguns circuitos adequados podem ser vistos nos links a seguir:
12V 1 Amp MOSFET SMPS
SMPS de 12 V usando VIPer22A IC
12 V SMPS usando TNY minúsculo IC
Todos os modelos acima precisarão ser ajustados em seus estágios de saída para adquirir os 14 V necessários.
Hashtags: #Circuito #controlador #soprador #PWM #para #fogões #biomassa
FONTE
Nota: Este conteúdo foi traduzido do Inglês para português (auto)
Pode conter erros de tradução
Olá, se tiver algum erro de tradução (AUTO), falta de link para download etc…
Veja na FONTE até ser revisado o conteúdo.
Status (Ok Até agora)
Se tiver algum erro coloque nos comentários


