A postagem a seguir descreve um sistema de ignição de descarga capacitiva de 12V simples, porém aprimorado, que deriva sua tensão de operação da bateria em vez do alternador para gerar as faíscas de ignição.
Por funcionar independentemente da tensão do alternador, sem depender do sinal da bobina do captador, é capaz de funcionar de forma mais eficiente e consistente, permitindo uma condução muito mais suave do veículo mesmo em velocidades mais baixas.
Disjuntor de contato vs CDI
Uma unidade de ignição por descarga capacitiva também chamada de unidade CDI é a alternativa moderna para os antigos disjuntores de contato, que eram bastante brutos com suas funções e confiabilidade.
O moderno CDI é uma versão eletrônica do disjuntor de contato que usa peças eletrônicas sofisticadas para gerar o arqueamento necessário nos terminais das velas de ignição.
O conceito não é nada complicado, a seção do alternador fornece os necessários 100 a 200V AC para o circuito CDI, onde a tensão é intermitentemente armazenada e descarregada por um capacitor de alta tensão através de alguns diodos retificadores.
Essas rajadas rápidas de descargas de alta tensão são despejadas no enrolamento primário de uma bobina de ignição, onde são apropriadamente aumentados para muitos milhares de volts para adquirir o arco necessário, que funciona como faíscas de ignição nos contatos da vela de ignição conectada.
Já discuti o circuito CDI eletrônico básico em um dos meus posts anteriores, embora o circuito seja extremamente versátil, ele depende e deriva sua tensão de operação do alternador. Como a tensão do alternador depende das velocidades do motor, as tensões geradas tendem a ser afetadas com velocidades variadas.
Em velocidades mais altas, funciona bem, mas em velocidades mais baixas, a tensão do alternador também diminui, o que resulta em uma faísca inconsistente, forçando o alternador e o motor a gaguejar.
Essa inconsistência acaba afetando o funcionamento do CDI e todo o sistema começa a ficar prejudicado, às vezes até fazendo com que o motor pare.
O circuito de um circuito de ignição de descarga capacitiva aprimorado que é discutido aqui, elimina o uso da tensão do alternador para funcionar, em vez disso, utiliza a tensão da bateria para gerar as ações necessárias.
O Conceito de Circuito
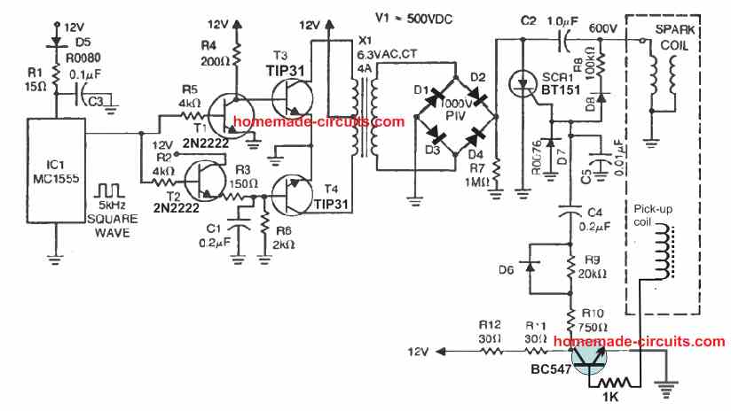
Todo o conceito para este CDI eletrônico pode ser entendido estudando o diagrama de circuitos mostrado abaixo:
Os diodos, o SCR e os componentes associados formam um circuito CDI padrão.
A alta tensão de cerca de 200V que precisa ser alimentada ao circuito acima é gerada através de um transformador de redução comum conectado ao contrário.
O enrolamento secundário do transformador agora se torna o primário e vice-versa.
O enrolamento primário de baixa tensão é alimentado com corrente contínua pulsante de alta corrente gerada por um circuito IC555 padrão através de um transistor de potência.
Esta tensão pulsante é aumentada para os 200 V necessários e torna-se a tensão de operação para o circuito CDI conectado.
O circuito CDI converte esses 200V em rajadas de alta corrente para alimentar o enrolamento de entrada da bobina de ignição.
Essas rápidas rajadas de alta corrente são ainda amplificadas para muitos milhares de volts pela bobina de ignição e, finalmente, alimentadas à vela de ignição conectada para o arco necessário e iniciando a ignição do veículo.
Como pode ser visto a tensão de entrada é adquirida de uma fonte de 12V DC que na verdade é a bateria do veículo.
Devido a isso, as faíscas geradas são muito consistentes, sem interrupções, fornecendo ao veículo um fornecimento constante das faíscas de ignição necessárias, independentemente da situação do veículo.
A faísca consistente também torna o consumo de combustível eficiente, torna o motor menos propenso ao desgaste e aumenta a quilometragem geral do veículo.


Use um resistor de 1K na base do TIP122…… 100 ohm é mostrado incorretamente
Sincronizando com RPM da Roda
Se você deseja que o circuito acima seja acionado pelo alternador para que a combustão seja idealmente eficiente e sincronizada com a rotação da roda, o projeto acima pode ser modificado da seguinte maneira:



Um resistor de 1K é usado na base do TIP122…… pois 100 ohms são mostrados incorretamente.
A configuração acima pode ser modificada conforme mostrado no diagrama a seguir, que parece ser a maneira mais apropriada de implementar o circuito CDI aprimorado proposto para todos os veículos de 2 e 3 rodas.
Como funciona
Como sabemos, o pino de reset nº 4 do IC 555 requer um potencial positivo para permitir o funcionamento normal do IC 555 como astável ou monoestável. Se o pino 4 não estiver associado à linha positiva, o IC permanece inativo e desabilitado.
Aqui o pino 4 do IC pode ser visto conectado com a tensão do alternador. Esta tensão pode ser de qualquer nível do alternador, não importa, desde que seja devidamente estabilizada pelo resistor de 33 k e pelo diodo zener seguinte, rede de capacitores.
O alternador irá gerar pulsos de ciclo positivo e negativo, em resposta a cada rotação da roda do veículo.
O pulso positivo será convertido em uma alimentação positiva de 12 V no pino 4 que fará com que o circuito inicie e permaneça ativado durante todo o ciclo de duração do pulso positivo da forma de onda.
Durante esses períodos, o IC 555 irá operar e disparar o SCR várias vezes em rajadas curtas, fazendo com que a ignição dispare com maior eficiência e por um período de tempo sustentado durante o ângulo de disparo da combustão e do pistão.
Isso também permitirá que o CDI trabalhe em conjunto com a rotação das rodas, gerando uma combustão idealmente sincronizada do motor e com uma ótima eficiência.
Projeto de CDI aprimorado finalizado com controle PWM



Circuito PCB CDI




Lista de peças
Todos os resistores são 1/4w, a menos que indicado
1K – 1
10K-1
POTE 10K – 1
100 Ohms 1/2 watt – 1
56 Ohms 1/2 watt – 1
Diodos 1N4007 – 9
Capacitores
1uF/25V – 1
Cerâmica 0,01uF/50V – 1
105/400V PPC – 1
Semicondutores
IC 555-1
Mosfet IRF540 – 1
SCR – BT151
Transformador 0-12V/220V/1amp – 1
Bobina de ignição CDI – 1
Clipe de vídeo mostrando o resultado do teste do sistema de circuito de descarga capacitiva eletrônico mostrado acima




