Neste artigo, aprendemos a fazer um circuito detector de fantasmas simples ou um circuito detector de seres paranormais para investigar rapidamente uma área possivelmente infestada.
Introdução
Você acredita na existência de fantasmas? Bem, alguns de vocês podem responder positivamente, enquanto alguns podem apenas acenar com a cabeça mostrando puro ceticismo em relação ao assunto. Quaisquer que sejam as reações; ninguém simplesmente não pode negar ou ignorar as respostas fornecidas pelo circuito explicado neste artigo.
Aqui estamos discutindo um circuito sniffer de atividade paranormal super simples, mas super sensível, que pode ser efetivamente e possivelmente usado para detectar fantasmas ou existência sobrenatural semelhante dentro de um alcance de 10 metros.
Muitos desses circuitos podem ser construídos e postados em intervalos definidos para garantir uma certa premissa com uma grande área.
O circuito incorpora um alarme na saída que soa imediatamente ao detectar uma intrusão paranormal. O circuito é ideal para áreas propensas a fantasmas ou com probabilidade de serem infestadas com tênis paranaturais semelhantes.
AVISO 1 – O DISPOSITIVO FOI TESTADO COM RESULTADOS POSITIVOS E COMPROVOU-SE EXTREMAMENTE PRECISO COM AS DETECÇÕES DISCUTIDAS. AS PESSOAS DE CORAÇÃO FRACO OU PERSONALIDADE TERNA SÃO ACONSELHADAS A NÃO USAR ESTE DISPOSITIVO, PORQUE O DISPOSITIVO NÃO APENAS DETECTA, MAS TAMBÉM TAMBÉM TEM A CAPACIDADE DE ATRAIR OS PARA-SERES.
AVISO 2 – O DISPOSITIVO PODE SER TESTADO EM MORGUES, CEMITÉRIOS, cemitérios etc. ZEDS SÃO OS QUE SÃO INSTANTANEAMENTE DETECTADOS POR ESTE DISPOSITIVO MESMO A DISTÂNCIAS SUPERIORES A 50 METROS. SEM DÚVIDA CRIATURAS COMO ZEDS ODIARÃO ESTE DISPOSITIVO… ENTÃO CUIDADO.
Conceito de detecção de fantasmas
Foi descoberto através de experimentos de muitos pesquisadores que a ocupação paranormal é fortemente acompanhada por distúrbios de RF que variam de alguns Hertz a muitos Kilohertz.
Esses sinais podem ser diretamente proporcionais à natureza hostil do fantasma. Os zumbis são encontrados emitindo os sinais mais fortes e, portanto, são considerados os mais horríveis entre o lote.
O circuito de um detector de fantasmas discutido aqui é normalmente configurado para capturar as emissões de RF acima dessas criaturas e transformá-las em indicações eletrônicas mais compreensíveis para humanos.
Operação do Circuito
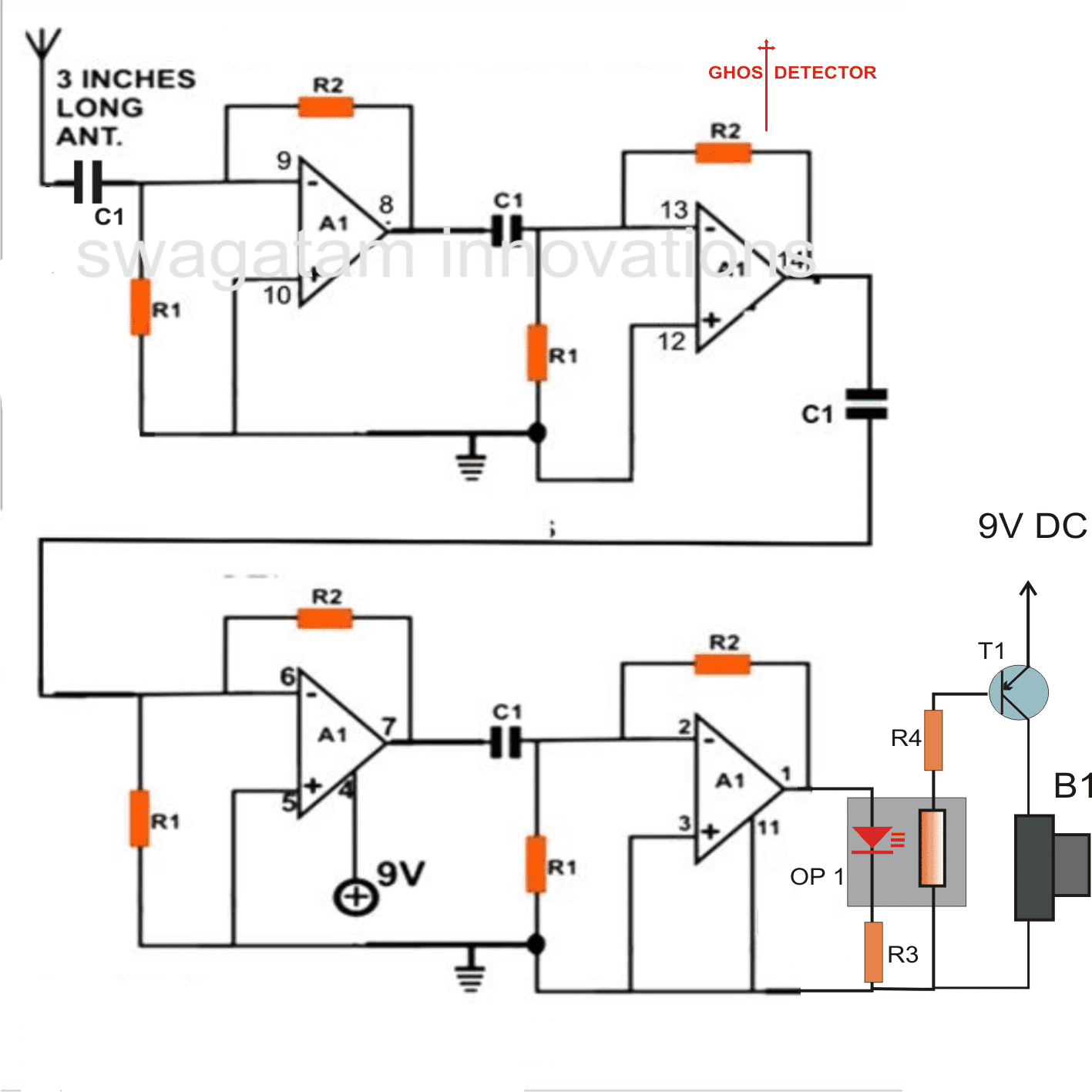
Um único e versátil IC 324 está envolvido em toda a operação.
O IC é um IC quad opamp, ou seja, quatro opamps em um pacote.


Referindo-se à figura, os opamps podem ser vistos configurados como amplificadores não inversores de alto ganho.
Todos os opamps são configurados como amplificadores de sinal de alto ganho.
Pequenos distúrbios eletromagnéticos ou de RF que são normalmente encontrados sendo gerados durante a presença de fantasmas ou atividades paranormais são instantaneamente captados pela antena do circuito e são alimentados na entrada do primeiro estágio opamp no pino 9.
Os sinais são amplificados instantaneamente e são transferidos para os estágios subsequentes para amplificação e aprimoramento adicionais.
A saída do último opamp é conectada a um opto-acoplador.
O optoacoplador é do tipo caseiro, incorporando um LED e um LDR fixados de forma que suas superfícies de emissão e detecção sejam colocadas frente a frente dentro de um invólucro à prova de luz.
Aqui, o optoacoplador é usado para detectar a iluminação do LED que pode ocorrer quando uma certa atividade paranormal é detectada.
A iluminação produzida sobre o LED é rastreada pelo LDR cuja resistência cai com a luz do LED.
A queda na resistência do LDR ativa o transistor conectado na saída, que por sua vez aciona uma campainha ou uma buzina indicando uma possível intrusão fantasma.
Todo o circuito pode ser construído sobre um pequeno pedaço de placa vero e deve ser operado estritamente com uma bateria de 9 volts.
Todo o sistema pode ser colocado dentro de uma caixa plástica com a antena mantida para fora da caixa.
Lista de peças
- R1 = 100K,
- R2 = 2M2,
- R3, R4 = 1K,
- C1 = 0,01uF cerâmica
- OP1 = conjunto LED/LDR dentro de um gabinete à prova de luz,
- T1 = BC557,
- B1 = Campainha Elétrica Piezo
O circuito acima foi modificado por um dos entusiastas Sr. Steven Chiverton, Vamos aprender mais sobre os procedimentos de
Circuito detector de fantasmas aprimorado
A placa de circuito eu fiz um pouco mais longa e incluí o detector fantasma e no final eu fiz o circuito que você enviou e certifiquei-me de que o foto transistor estava oposto aos detectores fantasmas levou uma imagem é o seu circuito de campainha do transistor eu fiz separadamente para testar então adicionei-o à placa de circuito impresso com o detector de fantasmas nele.












Aqui está outra foto do seu circuito de campainha optoacoplador para o detector de fantasmas,
usei pinos de matriz na placa como faço com muitos circuitos. isso elimina o trabalho de ter que tirar a placa do circuito para ressoldar os fios, os fios de zumbido vão para a campainha e os fios q1 vão para o fototransistor, e os positivos e negativos vão para alternar a bateria de 9 volts para a campainha positiva para a entrada positiva e a negativa da campainha marcada com o símbolo de menos.




Olá Steven,
Você fez este pequeno circuito muito especial e todo o esforço que você colocou é incrível.
Obrigado mais uma vez,
Swag
obrigado swagatam
É o seu circuito, suas idéias eu atualizei obrigado, agora também temos o detector de raio mais sensível para seu tamanho, temos que testá-lo em um raio, mas mesmo que seja muito sensível à faísca contínua do ignitor elétrico em o fogão a gás aqui soa incrível como receber raios de pulso bem, você deve ouvi-lo diferente de apenas um isqueiro de fogão a gás de mão com faíscas elétricas peizo.
Detector de fantasmas usando transistores
Aqui está o circuito de ganho de 6 milhões de eletrônicos falantes, pode ser um bom circuito detector de fantasmas e, alterando o bc547 para o bc517, você obtém um circuito de ganho de 30 milhões como apresentado no youtube como um detector de espírito, mas ainda não encontrei nenhum fantasma para testá-lo.















010jpg é a vista superior da placa de circuito impresso para o circuito detector de fantasmas swagatam. 006 jpg é um close-up de outro detector de fantasmas que acabei de notar o optoacoplador caseiro usando o transistor de foto fairchild e led em cada extremidade de um curto comprimento de tubulação preta do dissipador de calor.
mudei a cerâmica 10n para 10p para ver os resultados que obtenho quando completei tudo não pude resistir à tentação de construir outro de seus circuitos detectores de fantasmas, então terei backup no caso de um falhar
espero que você encontre algumas dessas fotos melhores para o seu site ou coleção, essas pela metade, então eu tenho que fazer a fiação e depois juntar o resto da caixa como se fosse uma 3 paz e talvez colocar a campainha desta vez em um diferente area , etc etc eu pretendo construir seu sensor ac ao lado de quando eu chegar a ele vou enviar-lhe todos os detalhes quando eu chegar a esse




É assim que eu redesenho circuitos de uma maneira mais simples usando o criador de circuitos da versão do aluno, observe a forma do ic em sua configuração retangular adequada, desenhada usando a ferramenta trax maker e os pinos esticados em seus tamanhos, e moldados corretamente usando a ferramenta de seta, o a numeração dos pinos foi feita 1 número de cada vez usando a função da ferramenta de texto e depois arrastado para as posições usando a seta no programa
PEDIMOS AOS LEITORES QUE COMPARTILHEM SUAS EXPERIÊNCIAS COM ESTE DISPOSITIVO. UMA FOTO OU UM VÍDEO DE PROVA SERÁ MUITO APRECIADA….
Hashtags: #Como #fazer #circuito #detector #fantasmas
FONTE
Nota: Este conteúdo foi traduzido do Inglês para português (auto)
Pode conter erros de tradução
Olá, se tiver algum erro de tradução (AUTO), falta de link para download etc…
Veja na FONTE até ser revisado o conteúdo.
Status (Ok Até agora)
Se tiver algum erro coloque nos comentários


