Este testador de capacitor simples é capaz de testar capacitores eletrolíticos com vazamento na faixa de 1 uf a 450 uf. Ele pode testar grandes capacitores de partida e operação, bem como capacitores em miniatura de 1uf classificados em 10v. Depois de entender o ciclo de tempo, você pode testar até 0,5uf e até 650uf.
Por Henry Bowman
Como fazer este testador de capacitância
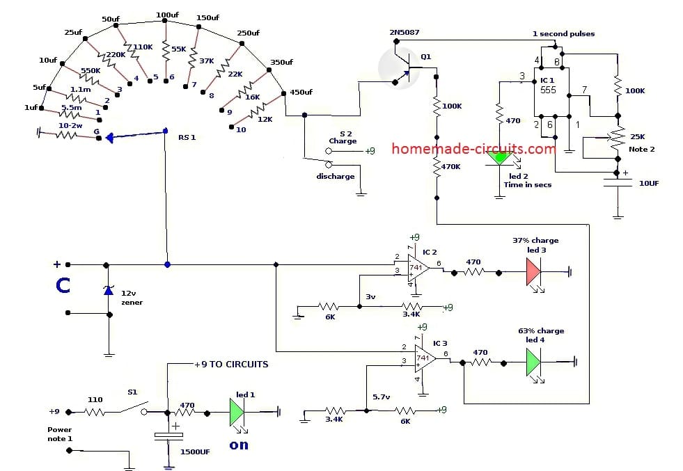
O circuito do testador de vazamento do capacitor foi feito de algumas peças de sucata que eu tinha à mão, bem como alguns amplificadores operacionais e um temporizador 555. O teste é baseado em um ciclo de carga temporizado, onde dois comparadores de tensão indicam 37% e 63% de carga.
Referindo-se ao esquema, o capacitor é conectado aos terminais rotulados C. Um lado é aterrado e o outro lado é conectado a uma chave seletora rotativa e também às entradas de dois amplificadores operacionais. A posição “G” na chave rotativa é um terra de baixa resistência para descarregar os capacitores quando conectados. Capacitores de grande valor devem sempre ser descarregados antes de serem conectados.
Diagrama de circuito

O zener de 12 volts também é para proteção de tensão. Se o capacitor estiver marcado com polaridade, o ponto vermelho ou + deve ser conectado ao fio de teste positivo. A chave seletora também deve estar na posição “G” ao conectar. S2 deve estar na posição de “descarga”.
Os tamanhos dos resistores da chave rotativa foram determinados invertendo a fórmula T=RC, de modo que R=T/C. Cada valor de resistor na chave rotativa é selecionado para fornecer um tempo aproximado de 5,5 segundos para carregar. O tempo médio real de carregamento leva de 4,5 a 6,5 segundos.
As tolerâncias do resistor e pequenas diferenças nos valores do capacitor criam a diferença no design de 5,5 segundos. A tensão de alimentação precisa estar muito próxima de 9 volts. Qualquer tensão mais baixa ou mais alta afetará a tensão nos divisores de resistência nos pinos de entrada IC 2 e IC 3 3.
Como testar
A voltagem do plugue do adaptador ac/dc era maior do que o indicado 9 volts. Eu usei um resistor de queda de 110 ohms em série para trazê-lo para 9v. Quando o capacitor é conectado aos terminais de teste, a chave seletora deve ser movida de “G” para o mesmo valor, ou valor mais próximo, do capacitor a ser testado.
Quando S2 é operado para carregar, 9 volts são colocados no resistor da chave seletora através do limpador comum até o capacitor para iniciar a carga do capacitor. Os 9 volts também são colocados no emissor do Q1, um transistor de alto ganho de corrente. Q1 irá conduzir e alimentar imediatamente o 555, pois a base de Q1 está no potencial de aterramento resistivo do pino de saída 6 do IC 3.
As 555 luzes do timer led 2, uma vez a cada segundo, até atingir 63% de carga. Os dois amplificadores operacionais são configurados como comparadores de tensão. Ao atingir 37% (3,3v) de carga, a saída do IC2 fica alta, acendendo o led 3.
Ao atingir 63% de carga (5,7 volts), o IC 3 fica alto, acendendo o led 4 e também interrompe o Q1 de fornecer energia ao timer. Operar S2 para descarregar fornece terra através do mesmo resistor que carregou o capacitor.
O 555 não opera durante a descarga. O led 4 apagará primeiro indicando que a tensão caiu abaixo de 63%, então o led 3 também apagará após a tensão cair abaixo de 37%. Abaixo estão os indicadores de problemas para testes de capacitores após verificar que você selecionou a faixa adequada e a polaridade está conectada corretamente::
Capacitor aberto: Acende os leds 3 e 4 imediatamente após a operação do interruptor de carga. Nenhuma corrente fluiu através do capacitor, então ambos os comparadores fornecerão saídas altas imediatamente.
Capacitor em curto: led 3 e 4 nunca acenderão. A luz do temporizador 2 piscará continuamente.
Curto de alta resistência ou mudança de valor: 1. led 3 pode acender e led 4 ficar apagado. 2. ambos os leds 3 e 4 podem acender, mas com tempo de carga maior ou menor que o tempo de carga projetado. Tente um capacitor bom conhecido e teste novamente.
Eu tinha um capacitor rotulado 50uf que levava 12-13 segundos para carregar até 63%. Eu testei com um testador de capacitor digital e ele mostrou um valor real de 123 uf!
Se você tiver um capacitor que esteja na faixa intermediária entre dois valores de capicador, teste em ambos os valores. A média entre os intervalos de carga alta e baixa deve estar dentro do intervalo de 4,5 a 6,5 segundos.
Um 0,5 uf terá um tempo de carga de 2,5-3 segundos na posição 1 uf. Além disso, testar um capacitor de 650 uf na posição de 450 uf fornecerá um tempo de carga de 8 a 10 segundos. Uma alternativa ao interruptor rotativo seria interruptores spst para cada resistor. Use um ohmímetro digital para verificar a resistência de cada resistor antes de instalar. Os resistores de 6K e 3,4K usados nas redes divisoras de tensão do amp-op devem ser escolhidos para tolerâncias baixas. Uma tensão de 3 volts e 6 volts nos divisores seria suficientemente próxima para o ciclo de carga.
Outro testador de capacitor simples
O próximo projeto é um simples circuito testador de vazamento de capacitor eletrolítico. Alguns capacitores com vazamento constroem uma resistência interna que se desvia em resposta a mudanças de temperatura e/ou tensão.
Esse vazamento interno pode se comportar como um resistor variável colocado em paralelo com um capacitor de temporização.
Em intervalos de tempo incrivelmente rápidos, o resultado do capacitor com vazamento pode ser nominal, mas à medida que o intervalo de tempo é prolongado, a corrente de fuga pode levar o circuito do temporizador a alterar significativamente ou talvez falhar completamente.
Seja qual for o caso, um capacitor de tempo imprevisível pode converter um circuito temporizador de som impecável em um lixo não confiável.
Como funciona o circuito
A figura abaixo é um diagrama esquemático do nosso detector de vazamento eletrolítico. Neste circuito, um transistor PNP de uso geral 2N3906 (Q1) é conectado em uma configuração de circuito de corrente constante em que uma corrente de carga de 1 mA é fornecida ao capacitor de teste.

Um circuito de medição de faixa dupla é empregado para exibir a carga do capacitor e a corrente de fuga. Algumas baterias fornecem energia ao circuito.
Um diodo Zener de 5 V (D1) fixa a base do Q1 em um potencial constante de 5 V, garantindo uma queda de tensão constante em torno de R2 (resistor do emissor de Q1) e uma corrente constante no capacitor em teste (mostrado como Cx).
Quando ajustado na posição 1 de S1, a tensão utilizada em Cx fica restrita a cerca de 4 V; tendo S1 na posição 2, a tensão sobre o capacitor aumenta para cerca de 12 V. Uma bateria adicional pode ser incluída em série com B1 e B2 para aumentar a tensão de carga para aproximadamente 20 V.
Com S2 em sua posição normalmente fechada (como demonstrado), o medidor é conectado em paralelo com R3 (o resistor shunt do medidor), permitindo ao circuito uma exibição em escala real de 1 mA. Quando S2 é pressionado (aberto), a faixa de medição do circuito é reduzida para 50 uA de fundo de escala.
Configurando o Circuito
Os circuitos nas Figs. 2 e 3 demonstram algumas maneiras de escolher o resistor shunt (R3 na Fig. 1) para aumentar a faixa de M1 de sua faixa padrão de 50 µA para 1 mA.
Supondo que você tenha um voltímetro apropriado que possa medir 1 V, então você pode usar o circuito mostrado na Fig. 2 para determinar R3.

Neste procedimento, ajuste R1 (o potenciômetro de 10k) para sua resistência mais alta e ajuste R3 (o potenciômetro de 500 ohms) para sua magnitude mais baixa.
Conecte uma bateria conforme indicado e ajuste R1 para obter uma leitura de 1 V em M1. Aumente cuidadosamente o valor predefinido de R3 até que M2 (o medidor de corrente) exiba uma deflexão de fundo de escala. Examine apenas R1 enquanto altera a predefinição de R3 para manter uma leitura de 1V em M1.
Enquanto M1 indica 1 volt e M2 exibe escala total, o potenciômetro é estabelecido no valor de resistência correto necessário para R3. Você pode trabalhar com um potenciômetro para o resistor shunt ou escolher um de valor equivalente na caixa do resistor. Alternativamente, se você tiver um amperímetro de precisão que pode verificar 1 mA, você pode tentar o circuito da Fig. 3.

Você pode implementar exatamente os mesmos procedimentos feitos para a Fig. 2 e ajustar o R1 para uma exibição de 1 mA.
Como usar
Para aplicar o circuito de teste de vazamento de capacitor proposto, comece com S1 na posição desligada. Insira o capacitor em teste nos terminais, usando a polarização correta.
Mova S1 para a posição 1 e você deve encontrar o medidor (dependendo do valor do capacitor) lido em escala total por um curto intervalo de tempo e, posteriormente, voltar a uma leitura de corrente zero. Caso o capacitor esteja em curto internamente ou tenha um vazamento alto, você pode encontrar o medidor mostrando uma leitura de escala completa constantemente.
Caso o medidor volte a zero, tente pressionar S2 e o medidor pode não se deslocar para cima na escala para um bom capacitor. Caso a tensão nominal do capacitor seja superior a 6 volts, mova S1 para a posição 2 e você deverá ver resultados idênticos para um bom capacitor.
Se o medidor exibir uma deflexão ascendente, o capacitor pode não ser uma boa perspectiva para aplicação em um circuito temporizador. Possivelmente, um capacitor pode falhar no teste e ainda assim ser um bom dispositivo.
Se um capacitor eletrolítico não estiver sendo usado ou não for carregado por um longo período de tempo, isso pode levar a uma alta corrente de fuga quando uma tensão é aplicada inicialmente; mas quando a tensão permanece conectada ao capacitor por um período de tempo razoável, a unidade geralmente pode ser reenergizada.
O circuito de teste pode ser aplicado para restabelecer um capacitor adormecido, monitorando adequadamente os resultados no medidor M1.
Resistores
(Todos os resistores fixos são unidades de 1/4 watt, 5%.)
R1-2,2k
R2-4,7k
R3—Ver texto
Semicondutores
Transistor de silício NPN de uso geral Q1-2N3904
D1—IN4734A diodo Zener de 5,6 volts
Diversos
MI- 50 uA medidor
B1, bateria de rádio transistor B2-9 volts
Interruptor SI-SP3T
S2-Botão de pressão normalmente fechado
Hashtags: #Circuito #testador #vazamento #capacitor #Encontre #capacitores #vazamento #rapidamente
FONTE
Nota: Este conteúdo foi traduzido do Inglês para português (auto)
Pode conter erros de tradução
Olá, se tiver algum erro de tradução (AUTO), falta de link para download etc…
Veja na FONTE até ser revisado o conteúdo.
Status (Ok Até agora)
Se tiver algum erro coloque nos comentários


