Neste post, aprendemos como construir um circuito de estação de ferro de solda com eficiência energética para obter a máxima economia de energia da unidade, garantindo que ela seja desligada automaticamente quando não estiver sendo usada por algum tempo.
Escrito e enviado por: Abu-Hafss
DESIGN # 1: OBJETIVO
Projetar um circuito para ferro de solda que não apenas economize energia, mas também evite o superaquecimento da ponta do ferro de solda.
ANÁLISE E PROCEDIMENTO:
a) Ligue e aqueça o ferro de solda por cerca de 1 minuto.
b) Verifique se o ferro de solda está presente no suporte ou não.
c) Se não estiver presente, o ferro de solda recebe 100% de energia, diretamente da rede elétrica CA.
d) Se presente, o ferro de solda obtém 20% de potência através do circuito regulado.
e) Vá para o procedimento (b).
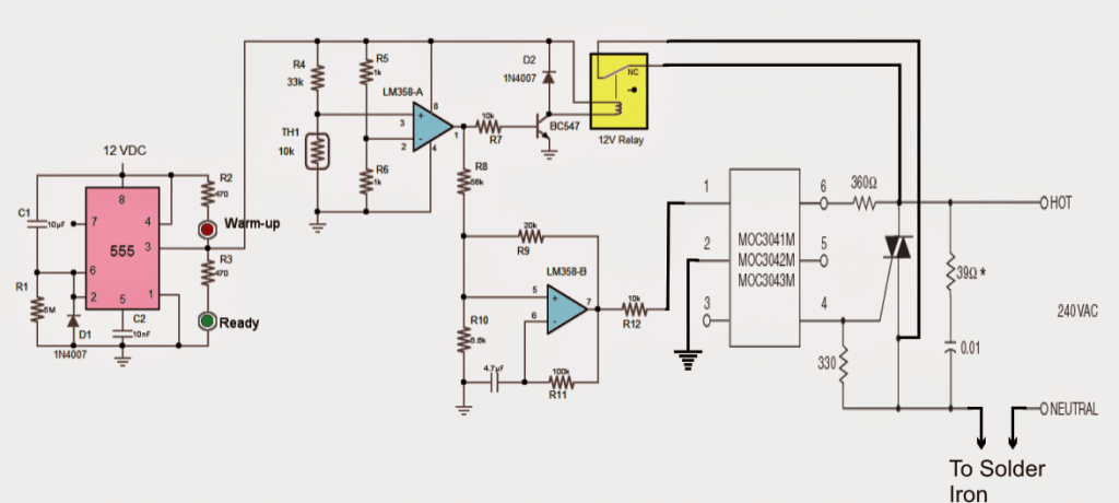
Configuração e esquema do circuito




DESCRIÇÃO DO CIRCUITO:
a) Um temporizador 555 está configurado para atrasar a ativação por cerca de um minuto. Durante este período, o ferro de solda é conectado à rede elétrica CA através dos contatos “NF” do relé.
O LED vermelho indica o aquecimento inicial de 1 minuto após o qual se apaga e o LED verde acende para indicar que o ferro de solda está pronto para uso.
b) O IC LM358-A é configurado como comparador de tensão para verificar a presença do ferro de solda em seu suporte utilizando um termistor.
A entrada (-)ve do comparador é fornecida com uma tensão de referência de 6V usando o divisor de potencial R5/R6. A entrada (+)ve também é conectada a um divisor de potencial formado com R6 e o termistor TH1.
Se o ferro de solda não estiver presente em seu suporte, o termistor adquirirá a temperatura ambiente. À temperatura ambiente, a resistência do termistor seria de aproximadamente 10k, portanto, o divisor de potencial R4/TH1 forneceria 2,8V na entrada (+)ve, que é inferior a 6V na entrada (-)ve.
Assim, a saída do LM358-A permanece baixa e não há alteração na operação; o ferro de solda continua a receber energia através dos contatos “NC” do relé.
c) Se o ferro de solda estiver presente em seu suporte, o aumento da temperatura aumentará a resistência do termistor. Assim que cruza 33k, o divisor de potencial R4/TH1 fornece mais de 6V na entrada (+)ve, portanto, a saída do LM358-A fica ALTA.
Isso energiza a bobina do relé através do transistor NPN T1 e, portanto, o ferro de solda é desconectado da rede elétrica CA.
A saída HIGH do LM358-A também liga a rede LM358-B, que é configurada como um oscilador astável com um ciclo de trabalho de cerca de 20%.
O ciclo de trabalho é controlado através do divisor de potencial R8/R10. A saída é conectada à porta do triac BT136, que conduz e liga o ferro de solda por 20% de um ciclo, economizando assim 80% de energia enquanto o ferro de solda está em repouso.
NOTA:
1) Uma vez que o triac (rede CA de operação) está conectado diretamente ao resto do circuito via R12, deve-se tomar cuidado e não tocar no circuito quando ligado. Para proteção, opto-isolador como MOC3020 pode ser incorporado.
2) Qualquer valor de termistor pode ser usado, mas o valor de R4 deve ser selecionado de forma que R4/TH1 forneça cerca de 3V em temperatura normal. Além disso, o aumento da temperatura da manga do fio de aço espiral devido à presença de ferro de solda também deve ser levado em consideração.
3) O triac não pode ser substituído por um relé devido a duas desvantagens principais:
uma. O som de chocalho contínuo dos contatos do relé pode ser irritante.
b. A comutação contínua e rápida dos contatos do relé causará faíscas de alta tensão.
4) As pernas do termistor devem ser cobertas com mangas de isolamento resistentes ao calor e então instaladas adequadamente no suporte de ferro.
5) A alimentação de 12 V CC (não mostrada) pode ser obtida da rede elétrica CA usando um transformador redutor de 12 V, 4 diodos 1N4007 e um capacitor de filtro. Para obter detalhes, leia este artigo https://www.homemade-circuits.com/2012/03/how-to-design-power-supply-simplest-to.html
O circuito explicado acima de um ferro de solda economizador de energia é adequadamente modificado e corrigido no diagrama a seguir. Consulte os comentários para obter informações detalhadas sobre esta modificação:


O próximo conceito abaixo discute outro circuito temporizador de desligamento automático simples do ferro de solda que garante que o ferro esteja sempre DESLIGADO, mesmo que o usuário se esqueça de fazer o mesmo durante o trabalho de rotina de montagem eletrônica. A ideia foi pedida pelo Sr. Amir
Projeto nº 2: Especificações Técnicas
Meu nome é emir da Argentina… e sou técnico reparador mas tenho um problema que sempre esqueço o ferro de solda ligado, ested pode me ajudar com um circuito para tempo de auto desconexão, minha ideia é…
depois de um tempo o ferro de solda de baixa potência pela metade …
e soa um bip bip até você pressionar um botão e definir o contador para zero, mas se não for pressionado após uma vez desligado.
desde já muito obrigado.
Descrição do circuito
Inicialmente quando o circuito é alimentado via rede elétrica, ele permanece DESLIGADO devido aos contatos REL1 estarem em estado desativado.
T2 energiza instantaneamente a bobina REL1 em seu coletor que, por sua vez, ativa os contatos N/O de REL1 conectados através de S1.
A ativação acima ignora S1 e trava o circuito para que agora a liberação de S1 mantenha REL1 ativado.
Isso também liga o ferro de solda conectado via REL1 e N/C de REL2.
Agora o IC 4060, que é conectado como um temporizador sendo alimentado, começa a contar o período de tempo definido ajustando P1 conforme os requisitos.
Suponha que P1 esteja definido para 10 minutos, o pino3 do IC esteja definido para se tornar alto após um intervalo de 10 minutos.
No entanto, isso também significa que o pino2 do IC ficaria alto após 5 minutos de intervalo.
Com o pino2 ligando primeiro após 5 minutos, aciona o REL2 que agora muda seus contatos de N/C para N/O. Aqui o N/O pode ser visto conectado ao ferro por meio de um resistor de alto watt, o que significa que agora o ferro é ligado para receber menos corrente, tornando seu calor menor do que o intervalo ideal.
Na condição acima T1 sendo ligado, a campainha no pino 7 obtém o suprimento de terra necessário via T1 e começa a apitar em alguma frequência indicando que o ferro está sendo deslocado para a posição de baixo calor.
Agora, se o usuário preferir restaurar o ferro à sua condição original, pode pressionar S2 redefinindo o tempo do IC de volta a zero.
Por outro lado, se o usuário estiver desatento, a condição persiste por mais 5 minutos (total de 10 minutos) até que o pino3 do IC também fique alto, desligando T1/REL1, de modo que todo o circuito agora seja desligado.
Diagrama de circuito


Lista de peças para o circuito de economia de energia do ferro de solda automático proposto
R1 = 100K
R2, R3, R4 = 10K
P1 = 1M
C1 = 1uF NÃO POLAR
C2 = 0,1uF
C3 = 1000uF/25V
R5 = 20 OHMS 10 WATT
TODOS OS DIODOS = 1N4007
RESISTOR IC PIN12 = 1M
T1 = BC547
T2 = BC557
REL1, REL2 = RELÉ 12V/400 OHMS
TR1 = TRANSFORMADOR 12V/500MA
S1/S2 = PRESSIONE OS INTERRUPTORES
SINALIZADOR = QUALQUER UNIDADE DE SINALIZADOR PIEZO DE 12V
Uma versão redesenhada do diagrama acima pode ser vista abaixo, foi adequadamente aprimorada pelo Sr. Mike para facilitar a compreensão dos detalhes da fiação.


Hashtags: #circuitos #úteis #estação #ferro #solda #economia #energia
FONTE
Nota: Este conteúdo foi traduzido do Inglês para português (auto)
Pode conter erros de tradução
Olá, se tiver algum erro de tradução (AUTO), falta de link para download etc…
Veja na FONTE até ser revisado o conteúdo.
Status (Ok Até agora)
Se tiver algum erro coloque nos comentários


