Em alguns dos meus artigos anteriores discutimos um punhado de circuitos de controle remoto GSM usando telefones celulares comuns como modem. Todos esses designs incorporaram o toque do celular como sinal de disparo. Neste post vamos aprender como fazer o mesmo, mas usando o recurso vibrador do celular modem.
Usando o modo de vibração como gatilho
Em nossos projetos de controle remoto GSM anteriores, usamos esses telefones celulares como o modem que tinha o recurso de seleção de toque específico para um número específico atribuído, aqui o modem precisará ter um recurso de vibração para o número atribuído específico selecionado como o número de disparo, isso é importante para obter uma operação infalível do sistema.
A ideia é simples, é detectar a vibração do corpo do celular, convertê-la em um sinal de alternância e controlar a carga ou gadget desejado ON ou OFF.
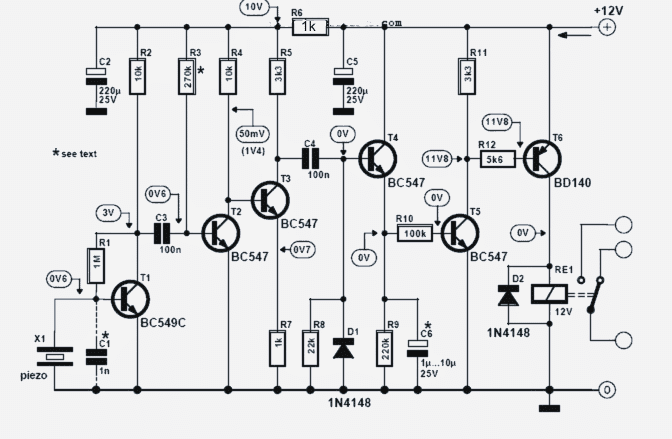
Para detectar e usar um sinal de vibração para acionar um relé, precisaremos de um circuito detector de vibração, conforme mostrado no diagrama a seguir:
Diagrama de circuito


Amplificador transistorizado
O circuito é basicamente um amplificador transistorizado de alto ganho onde um piezo é usado como sensor de vibração.
As vibrações do piezo geram uma tensão oscilante correspondente na base de T1, que é apropriadamente amplificada por todos os seguintes estágios de transistor que consistem em T2, T3, T4, T5, T6 e as partes associadas.
O sinal DC amplificado é finalmente aplicado através do relé conectado que alterna em resposta às vibrações detectadas sobre o piezo.
Como a vibração de um telefone celular pode ter uma taxa de vibração inconsistente, pode resultar em uma resposta oscilatória correspondente na comutação do relé.
Para evitar isso, um capacitor de alto valor na faixa de 500uF deve ser conectado diretamente na base e no emissor do T6, isso garantirá que o T6 sustente sua condução mesmo quando as vibrações do telefone celular estiverem ausentes de forma intermitente.
O circuito do flip-flop
No modo acima, o relé permanece ativado apenas enquanto os sinais de vibração são produzidos, a fim de traduzir a reação em um efeito de alternância, um circuito flip-flop torna-se imperativo. O seguinte design simples baseado em 4093 IC torna-se perfeitamente compatível para as conversões necessárias.


O acionador de entrada pode ser conectado ao pólo do relé, enquanto o N/O do relé precisará ser conectado ao positivo da alimentação.
Alternativamente, o relé pode ser totalmente eliminado, e o “gatilho de entrada” do circuito flip-flop acima conectado diretamente ao coletor de T6.
Uma vez feito isso, o relé responderia com um movimento alternado de ligar/desligar cada vez que o telefone do modem fosse chamado pelo proprietário ou pelo usuário.
O relé do flip flop pode ser usado para alternar qualquer aparelho desejado ou, caso seja implantado dentro de um veículo, pode ser implementado para operar as travas centrais e o sistema de ignição para obter um recurso de segurança completo operado por telefone celular.
Usando Piezo como o sensor
C1 no primeiro circuito detector de vibração pode ser um capacitor de 0,22uF e deve ser empregado somente se o piezo terminar a uma distância maior do circuito, caso contrário, C1 pode ser ignorado.
De preferência, o piezo deve ser colocado próximo à placa de circuito.
O transdutor piezo é um dispositivo comum de 27 mm que normalmente é usado em circuitos de campainha piezo.
Ele deve ser alojado adequadamente dentro de um invólucro de plástico para garantir uma resposta ideal do mesmo.
A unidade inteira pode ser ainda colocada dentro de uma caixa de plástico com o conjunto piezo preso na superfície superior interna da caixa.
O celular do modem deve ser colocado diretamente sobre o gabinete acima, na superfície oposta externa do conjunto piezo (veja a figura abaixo)


O modem deve ser fixado adequadamente nesta posição para que a unidade não caia para longe da caixa enquanto estiver vibrando.
Agora seu circuito de controle remoto baseado em vibrador de celular está pronto e pode ser usado para qualquer aplicativo de controle remoto baseado em GSM desejado e pode ser comutado de qualquer parte do mundo, apenas com o toque de um botão.
Certifique-se de que o vibrador esteja configurado para ligar apenas para os números específicos e não para os números padrão para garantir uma operação infalível da unidade.
Hashtags: #Circuito #controle #remoto #celular #vibratório
FONTE
Nota: Este conteúdo foi traduzido do Inglês para português (auto)
Pode conter erros de tradução
Olá, se tiver algum erro de tradução (AUTO), falta de link para download etc…
Veja na FONTE até ser revisado o conteúdo.
Status (Ok Até agora)
Se tiver algum erro coloque nos comentários


