O artigo explica um circuito de chip único que pode ser usado para gravar e reproduzir clipes de voz curtos ou qualquer clipe de áudio variando de 20 a 60 segundos.
Sobre o IC APR9600
O IC APR9600 incorporado é um chip gravador de voz programável que facilita um número infinito de gravação/exclusão de arquivos de áudio conforme a preferência do usuário.
A gravação ou armazenamento do áudio pode ser feito através de um microfone de eletreto integrado ou através de qualquer saída de linha ou porta RCA de um dispositivo de reprodução de áudio.
No entanto, uma vez que o IC é um dispositivo de pouco bit, não suporta gravação Hi-Fi de música de baixa qualidade.
A taxa de amostragem ou a resposta de frequência é limitada a apenas 8 kHz no máximo, o que é bastante comum se compararmos com as especificações dos modernos equipamentos Hi-Fi.
No entanto, o IC é um dispositivo autônomo que não depende de nenhum circuito externo, basta conectá-lo e começar a gravar qualquer dado de voz que seja alimentado em seus pinos de entrada. Além disso, como os dados podem ser apagados e atualizados várias vezes, a unidade se torna completamente programável e um gadget bastante útil.
Diagrama de circuito


Cortesia da imagem: https://www.datasheetcatalog.org/datasheet/aplus/APR9600.pdf
Operação do Circuito
O circuito proposto de um gravador/reprodutor de voz de chip único programável utiliza o IC APR9600 como o processador principal do circuito.
É um IC de 28 pinos que pode ser configurado com muita facilidade e rapidez para obter os resultados necessários, adicionando um punhado de componentes eletrônicos passivos comuns.
Todas as pin outs do IC são especificadas por suas funções individuais, e os componentes são conectados de acordo com as respectivas pinagens.
Por exemplo, o pino 28 e o pino 27 são atribuídos como entradas de disparo para iniciar as funções de reprodução e gravação.
Deslizar a chave conectada para a direita inicia a ação de reprodução enquanto a alternância para a esquerda coloca o IC no modo de gravação.
O IC também possui opções de indicação visual apropriadas que fornecem ao usuário informações instantâneas sobre a posição do circuito.
O LED no pino 8 indica o fim de uma sessão de arquivo de reprodução.
O LED no pino 10 permanece aceso por tanto tempo que o áudio está sendo reproduzido, indicando que o circuito está “ocupado”
O LED no pino 22 indica através de flashes rápidos os modos de reprodução ou gravação do IC.
Os dados de entrada são normalmente escolhidos do microfone que está conectado adequadamente nos pinos 17 e 18 do IC.
Quando o botão deslizante é pressionado para o modo de gravação, qualquer áudio que entra no microfone é armazenado dentro do IC até que o tempo especificado termine.
A taxa de amostragem do IC pode ser definida de acordo com a preferência do usuário. Taxas de amostragem mais baixas fornecerão períodos de gravação/reprodução mais longos e vice-versa.
Períodos mais longos também significam menor qualidade de voz, enquanto períodos mais curtos de especificação de gravação produzirão processamento e armazenamento de som relativamente melhores.
Todo o circuito opera com uma alimentação de 5 volts que pode ser adquirida através de um IC 7805 padrão após retificação de uma rede de capacitores de ponte de transformador padrão.
A saída de áudio pode ser derivada do pino 14 e do terra, que deve ser terminado em um amplificador de áudio para que os dados possam ser ouvidos com o volume adequado.
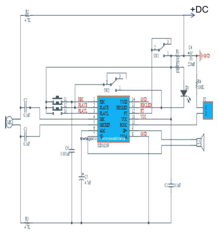
Circuito de Gravação/Reprodução de Áudio usando IC ISD1820
O segundo conceito explica o funcionamento do IC ISD1820, que é um chip de gravação/reprodução de mensagens de áudio de chip único com gravação de áudio de 20 segundos e armazenamento em sua memória interna e reproduzindo-o através de um pequeno alto-falante de 8 ohms sempre que necessário.
Introdução
O IC ISD1820 é um dispositivo que possui um único chip de gravação e reprodução de mensagem de áudio, e é capaz de reter a mensagem de áudio nele infinitamente, mesmo quando o chip está no estado desenergizado.
Os ciclos de gravação-reprodução e apagamento podem ser implementados até 100.000 vezes sem qualquer forma de degradação, isso é tão grande e parece quase infinito nesse aspecto também.
O tempo máximo de gravação e reprodução disponível neste chip não é superior a 20 segundos.
As características técnicas deste módulo de gravação/reprodução IC ISD1820 podem ser estudadas abaixo:
1) Pode ser operado com DC 2,4V a 5,5V
2) Inclui um circuito amplificador de áudio interno capaz de lidar com um alto-falante de 8 ohm ½ watt diretamente em sua saída.
3) Funciona com um MIC de eletreto padrão como detector de áudio ou voz de entrada.
Funções de pinagem:




Referindo-se ao diagrama de circuito de gravação/reprodução de mensagem de 20 segundos proposto usando o IC ISD1820:
1) O pino 1 pode ser visto como a pinagem de entrada REC (gravação), que aceita um sinal positivo para habilitar a função de gravação, ou seja, esta pinagem deve ser conectada ao Vcc ou à linha positiva durante a gravação de um clipe de áudio,
A pinagem REC tem a capacidade de ter precedência sobre as outras pinagens marcadas como PLAYE/PLAYL caso seja puxada para cima enquanto qualquer uma das outras pinagens estava funcionando.
Ou seja, suponha que se algum botão PLAY foi pressionado, e simultaneamente REC foi pressionado, neste caso a gravação (REC) será iniciada imediatamente encerrando a ação PLAY.
A ação de gravação de voz pode ser interrompida assim que o botão relevante for desligado e a pinagem REC for processada em LOW. Nesta posição, um EOM interno ou prompt de fim de mensagem é acionado internamente, fazendo com que o modo PLAYBACK fique na posição de pronto. Isso também faz com que o chip entre em uma condição de desligamento ou na condição de espera.
2) Pinagem PLAY: Como pode ser observado no diagrama, o IC facilita duas pinagens PLAY, que são PLAYE e PLAYL. PLAYE permite um disparo ativado por borda lógica, enquanto PLAYL facilita um disparo ativado em nível lógico da reprodução.
No modo PLAY E ou ativado por borda, uma única pressão e soltura ou uma pressão momentânea do botão iniciará a reprodução do recorte gravado através do alto-falante e terminará assim que o sinal EOM interno (fim da mensagem) for ativado .
O modo PLAY L é ativado quando o botão conectado é pressionado e mantido pressionado sem soltá-lo. A reprodução de áudio agora continua enquanto o botão permanecer pressionado ou assim que o EOM interno for ativado. Manter o botão pressionado permanentemente causará um maior consumo de corrente do CI.
Além dos botões REC e PLAY, este circuito de gravação/reprodução de áudio possui adicionalmente alguns interruptores associados ao chip na forma de SW1 e SW2. SW1 está posicionado para a ação “Feed Through” enquanto SW2 para o funcionamento “REPEAT”. Vamos entendê-los em detalhes.
Como pode ser observado, o SW1 está configurado com a pinagem “FT” do IC que se refere a “Feed Through”.
Quando atuado no modo feed through, o sinal através do MIC e as pinagens MIC_REF são desviadas através da pinagem AGC do IC, até o estágio do driver do filtro e finalmente alcançando os pontos de alto-falante (SP+ e SP-)
O sinal de entrada FT é responsável por controlar o modo de alimentação do chip. Para iniciar o modo feed through, a pinagem FT é mantida na lógica Vcc positiva, enquanto os botões REC e PLAY estão na lógica baixa ou com seus botões nas posições desativadas.
SW2 é usado para habilitar o modo REPEAT, o que implica que quando esta chave é ligada, a reprodução continua repetindo o clipe da mensagem gravada através do alto-falante sem parar, até que a chave seja desligada.
Hashtags: #Circuitos #reprodução #gravador #vozáudio
FONTE
Nota: Este conteúdo foi traduzido do Inglês para português (auto)
Pode conter erros de tradução
Olá, se tiver algum erro de tradução (AUTO), falta de link para download etc…
Veja na FONTE até ser revisado o conteúdo.
Status (Ok Até agora)
Se tiver algum erro coloque nos comentários


