O post explica um circuito de alarme de segurança de radar de microondas de GHz que é projetado para detectar um intruso dentro da zona crítica apenas enquanto está em movimento, objetos estáticos não produzem efeito para o sensor.
Usando o Sensor Doppler KMY24
No artigo anterior, aprendemos sobre um módulo de sensor de radar Doppler de microondas KMY 24, que é um dispositivo sensor Hi-end capaz de transmitir um sinal de amostra na faixa de GHz através da zona definida até que seja refletido de um objeto em movimento de volta ao sensor para o processamento necessário.
Na discussão a seguir, veremos como este módulo pode ser adequadamente equipado com opamps para permitir que os sinais detectados sejam amplificados e alimentados a uma carga apropriada, como um alarme ou um estágio de driver de relé.
Diagrama de circuito


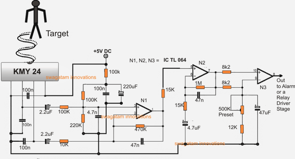
Referindo-se ao circuito de alarme de segurança de radar de microondas de GHz acima, podemos ver o módulo sensor KMY 24 configurado com o primeiro estágio de opamp usando N1 e os componentes associados.
Basicamente N1 é conectado como um amplificador de erro diferencial, em que suas duas entradas são conectadas com as duas saídas diferenciais da unidade do sensor.
Detectando um objeto em movimento
Quando um objeto ou alvo em movimento é detectado na frente do módulo do sensor, os sinais de GHz refletidos passam por uma mudança de fase relativa que é refletida de volta ao sensor e é processada dentro do módulo, produzindo uma resposta positiva ou negativa equivalente nos dois pinos centrais de o módulo KMY 24.
Essa diferença de tensão é alimentada às duas entradas de A1, que detecta isso e gera uma tensão diferencial amplificada de quantidade equivalente em seu pino 1 de saída.
A2 é configurado como um estágio de filtro que monitora a saída de A1 e filtra os picos indesejados que podem ser induzidos em sua entrada e alimenta um sinal diferencial amplificado limpo para o próximo estágio N3 de amplificador operacional.
N3 é conectado como um estágio de conversão ou casamento de impedância, que processa a entrada diferencial alimentada de N2 e a converte em pulsos altos ou baixos distintos em seu pino de saída # 8, que se torna compatível para ser usado com um estágio de alarme CC, relé estágio de driver ou até mesmo uma entrada de microcontrolador.
Assim, o circuito de alarme do sensor de radar de microondas de GHz pode ser usado como um sistema de segurança para detectar até mesmo o menor dos movimentos de um intruso dentro de um alcance de 6 metros do ponto de emissão do sensor e converter em um alarme ou qualquer saída acionada desejada.
Hashtags: #Como #fazer #circuito #alarme #segurança #radar #microondas #GHz
FONTE
Nota: Este conteúdo foi traduzido do Inglês para português (auto)
Pode conter erros de tradução
Olá, se tiver algum erro de tradução (AUTO), falta de link para download etc…
Veja na FONTE até ser revisado o conteúdo.
Status (Ok Até agora)
Se tiver algum erro coloque nos comentários


