Projetos de circuito eletrônicoInversoresFaça este circuito inversor de onda senoidal pura de...

Faça este circuito inversor de onda senoidal pura de 1KVA (1000 watts)

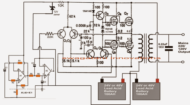
Um circuito inversor de onda senoidal pura de 1000 watts relativamente simples é explicado aqui usando um amplificador de sinal e um transformador de potência.

Como pode ser visto no primeiro diagrama abaixo, a configuração é um mosfet simples projetado para amplificar a corrente em +/-60 volts de modo que o transformador conectado corresponda a gerar a saída de 1kva necessária.

Operação do Circuito

Q1, Q2 forma o estágio inicial do amplificador diferencial que aumenta apropriadamente o sinal senoidal de 1vpp em sua entrada para um nível que se torna adequado para iniciar o estágio de driver composto por Q3, Q4, Q5.

Este estágio aumenta ainda mais a tensão de tal forma que se torna suficiente para acionar os mosfets.

Os mosfets também são formados no formato push pull, que efetivamente embaralha os 60 volts inteiros pelos enrolamentos do transformador 50 vezes por segundo, de modo que a saída do transformador gere os 1000 watts CA pretendidos no nível da rede.

Cada par é responsável por lidar com 100 watts de saída, juntos todos os 10 pares despejam 1000 watts no transformador.

Para adquirir a saída de onda senoidal pura pretendida, é necessária uma entrada senoidal adequada, que é preenchida com a ajuda de um circuito gerador de onda senoidal simples.

É composto de alguns opamps e algumas outras partes passivas. Deve ser operado com tensões entre 5 e 12. Esta tensão deve ser adequadamente derivada de uma das baterias que estão sendo incorporadas para acionar o circuito inversor.

O inversor é acionado com tensões de +/-60 volts que equivalem a 120 V DC.

Este enorme nível de tensão é obtido colocando 10 nos. de baterias de 12 volts em série.

Operação do Circuito
Operação do Circuito

Operação do Circuito
Operação do Circuito

O circuito gerador de onda senoidal

O diagrama abaixo mostra um circuito gerador de onda senoidal simples que pode ser usado para acionar o circuito inversor acima, no entanto, como a saída deste gerador é exponencial por natureza, pode causar muito aquecimento dos mosfets.

Uma opção melhor seria incorporar um circuito baseado em PWM que forneceria o circuito acima com pulsos PWM adequadamente otimizados equivalentes a um sinal senoidal padrão.

O circuito PWM utilizando o IC555 também foi referido no próximo diagrama, que pode ser usado para acionar o circuito inversor de 1000 watts acima.

O circuito gerador de onda senoidal
O circuito gerador de onda senoidal

O circuito gerador de onda senoidal
O circuito gerador de onda senoidal

O circuito gerador de onda senoidal
O circuito gerador de onda senoidal

O circuito gerador de onda senoidal
O circuito gerador de onda senoidal

Lista de peças para o circuito do gerador senoidal

Todos os resistores são 1/8 watts, 1%, MFR
R1 = 14K3 (12K1 para 60Hz),
R2, R3, R4, R7, R8 = 1K,
R5, R6 = 2K2 (1K9 para 60Hz),
R9 = 20K
C1, C2 = 1µF, TANT.
C3 = 2µF, TANT (DOIS 1µF EM PARALELO)
C4, C6, C7 = 2µ2/25V,
C5 = 100µ/50v,
C8 = 22µF/25V
A1, A2 = TL 072

Lista de peças para inversor

Q1, Q2 = BC556

Q3 = BD140

Q4, Q5 = BD139

Todos os mosfets de canal N são = K1058

Todos os mosfets de canal P são = J162

Transformador = 0-60V/1000 watts/saída 110/220volts 50Hz/60Hz

O inversor de 1 kva proposto discutido nas seções acima pode ser muito simplificado e reduzido em tamanho, conforme indicado no projeto a seguir:

Como conectar baterias

O diagrama também mostra o método de conexão da bateria e as conexões de alimentação para a onda senoidal ou os estágios do oscilador PWM.

Aqui apenas quatro mosfets foram usados, que podem ser IRF4905 para o canal p e IRF2907 para o canal n.

Como conectar baterias
Como conectar baterias

Como conectar baterias
Como conectar baterias

Projeto de circuito inversor completo de 1 kva com oscilador senoidal de 50 Hz

Projeto de circuito inversor completo de 1 kva com oscilador senoidal de 50 Hz
Projeto de circuito inversor completo de 1 kva com oscilador senoidal de 50 Hz

Projeto de circuito inversor completo de 1 kva com oscilador senoidal de 50 Hz
Projeto de circuito inversor completo de 1 kva com oscilador senoidal de 50 Hz

Na seção acima, aprendemos um projeto de ponte completo no qual duas baterias estão envolvidas para atingir a saída de 1kva necessária. Agora vamos investigar como um projeto de ponte completa pode ser construído usando mosfet de canal de 4 N e usando uma única bateria.

A seção a seguir mostra como um circuito inversor de 1 KVA de ponte completa pode ser construído usando, sem incorporar redes ou chips complicados de driver de lado alto.

Usando o Arduino

O circuito inversor de onda senoidal de 1kva explicado acima também pode ser acionado através de um Arduino para obter quase uma saída de onda senoidal perfeita.

O diagrama de circuito completo baseado em Arduino pode ser visto abaixo:

Usando o Arduino
Usando o Arduino

Usando o Arduino
Usando o Arduino

O código do programa é dado abaixo:

//code modified for improvement from http://forum.arduino.cc/index.php?topic=8563.0
//connect pin 9 -> 10k Ohm + (series with)100nF ceramic cap -> GND, tap the sinewave signal from the point at between the resistor and cap.
float wav1[3];//0 frequency, 1 unscaled amplitude, 2 is final amplitude
int average;
const int Pin = 9;
float time;
float percentage;
float templitude;
float offset = 2.5; // default value 2.5 volt as operating range voltage is 0~5V
float minOutputScale = 0.0;
float maxOutputScale = 5.0;
const int resolution = 1; //this determines the update speed. A lower number means a higher refresh rate.
const float pi = 3.14159;
void setup() {
wav1[0] = 50; //frequency of the sine wave
wav1[1] = 2.5; // 0V - 2.5V amplitude (Max amplitude + offset) value must not exceed the "maxOutputScale"
TCCR1B = TCCR1B & 0b11111000 | 1;//set timer 1B (pin 9) to 31250khz
pinMode(Pin, OUTPUT);
//Serial.begin(115200);//this is for debugging
}
void loop() {
time = micros()% 1000000;
percentage = time / 1000000;
templitude = sin(((percentage) * wav1[0]) * 2 * pi);
wav1[2] = (templitude * wav1[1]) + offset; //shift the origin of sinewave with offset.
average = mapf(wav1[2],minOutputScale,maxOutputScale,0,255);
analogWrite(9, average);//set output "voltage"
delayMicroseconds(resolution);//this is to give the micro time to set the "voltage"
}
// function to map float number with integer scale - courtesy of other developers.
long mapf(float x, float in_min, float in_max, long out_min, long out_max)
{
return (x - in_min) * (out_max - out_min) / (in_max - in_min) + out_min;
}

O conceito de inversor de ponte completa

Conduzir uma rede mosfet de ponte completa com mosfets de 4 canais N nunca é fácil, mas exige circuitos razoavelmente complexos envolvendo redes complexas de driver de lado alto.

Se você estudar o seguinte circuito que foi desenvolvido por mim, você descobrirá que afinal não é tão difícil projetar tais redes e pode ser feito mesmo com componentes comuns.

Estudaremos o conceito com a ajuda do diagrama de circuito mostrado que está na forma de um circuito inversor de 1 kva modificado empregando mosfets de 4 canais N.

Como todos sabemos, quando 4 mosfets de canal N estão envolvidos em uma rede de ponte H, uma rede de bootstrapping torna-se imperativa para acionar o lado alto ou os dois mosfets superiores cujos drenos estão conectados ao lado alto ou à bateria (+) ou o positivo da oferta dada.

No projeto proposto, a rede de bootstrap é formada com a ajuda de seis portas NOT e alguns outros componentes passivos.

A saída das portas NOT que são configuradas como buffers geram tensão duas vezes maior que a faixa de alimentação, ou seja, se a alimentação for 12V, as saídas da porta NOT geram cerca de 22V.

Esta tensão aumentada é aplicada às portas dos mosfets do lado alto através das pinagens do emissor de dois transistores NPN respectivos.

Uma vez que esses transistores devem ser comutados de tal forma que os mosfets diagonalmente opostos conduzam de cada vez, enquanto os mosfets emparelhados diagonalmente nos dois braços da ponte conduzem alternadamente.

Esta função é efetivamente tratada pelo IC 4017 do gerador de alta saída sequencial, que é tecnicamente chamado de divisão de Johnson por 10 contador/divisor IC.

A rede de inicialização

A frequência de condução para o IC acima é derivada da própria rede de bootstrap apenas para evitar a necessidade de um estágio oscilador externo.

A frequência da rede de bootstrap deve ser ajustada de forma que a frequência de saída do transformador seja otimizada para o grau necessário de 50 ou 60 Hz, conforme as especificações exigidas.

Durante o sequenciamento, as saídas do IC 4017 acionam os mosfets conectados adequadamente, produzindo o efeito push-pull necessário no enrolamento do transformador conectado que ativa o funcionamento do inversor.

O transistor PNP que pode ser visto conectado com os transistores NPN garante que a capacitância da porta dos mosfets seja efetivamente descarregada no decorrer da ação para permitir o funcionamento eficiente de todo o sistema.

As conexões de pinagem para os mosfets podem ser alteradas e alteradas de acordo com as preferências individuais, isso também pode exigir o envolvimento da conexão de reset do pino 15.

A rede de inicialização
A rede de inicialização

A rede de inicialização
A rede de inicialização

A rede de inicialização
A rede de inicialização

A rede de inicialização
A rede de inicialização

Imagens de forma de onda

O design acima foi testado e verificado pelo Sr. Robin Peter, um dos ávidos entusiastas e contribuidor deste blog, as seguintes imagens de forma de onda foram gravadas por ele durante o processo de teste.

Imagens de forma de onda
Imagens de forma de onda

Imagens de forma de onda
Imagens de forma de onda

Imagens de forma de onda
Imagens de forma de onda

Imagens de forma de onda
Imagens de forma de onda

Imagens de forma de onda
Imagens de forma de onda

Imagens de forma de onda
Imagens de forma de onda

Imagens de forma de onda
Imagens de forma de onda

Imagens de forma de onda
Imagens de forma de onda

Imagens de forma de onda
Imagens de forma de onda

Imagens de forma de onda
Imagens de forma de onda

Imagens de forma de onda
Imagens de forma de onda

Imagens de forma de onda
Imagens de forma de onda

Hashtags: #Faça #este #circuito #inversor #onda #senoidal #pura #1KVA #watts
 

FONTE


Nota: Este conteúdo foi traduzido do Inglês para português (auto)
Pode conter erros de tradução

Olá, se tiver algum erro de tradução (AUTO), falta de link para download etc…
Veja na FONTE até ser revisado o conteúdo.
Status (Ok Até agora)


Se tiver algum erro coloque nos comentários

Mas se gostou compartilhe!!!

Relacionados