Neste post aprendemos como fazer um circuito timer para fitness, ou aplicação de treino de academia. A ideia foi solicitada pelo Sr. Jan.
Objetivos e Requisitos do Circuito
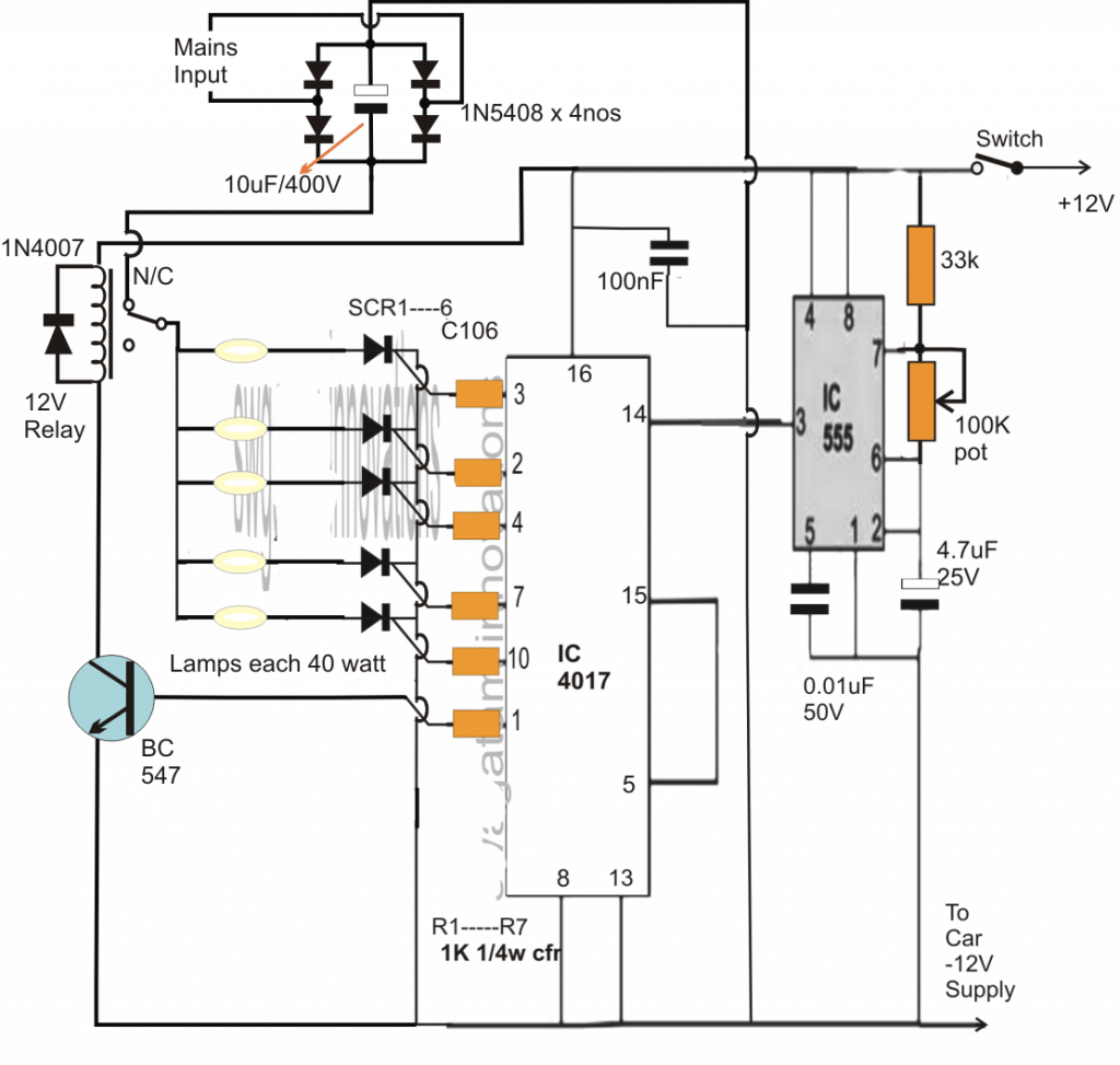
Eu preciso de um diagrama de circuito para um temporizador que é usado em uma academia de ginástica. Consiste em 5 lâmpadas incandescentes (5 canais) coloridas de 220V que acendem em sequência, mas permanecem acesas até que toda a sequência seja concluída. Em seguida, ele é reiniciado e toda a sequência é repetida indefinidamente.
Na academia, as luzes são usadas para treinamento em circuito. Existem cerca de 15 exercícios diferentes disponíveis. Assim, as 15 pessoas escolherão, cada uma, um dos 15 exercícios. Por exemplo, você selecionará o exercício de ciclismo, eu selecionarei o exercício de remo e assim por diante até que todas as 15 pessoas tenham escolhido um exercício específico para fazer. Quando as luzes ficam verdes (canal 1), um bipe soa e todos começam a se exercitar até que as quatro luzes verdes (canal 1-4) estejam acesas. Quando a luz vermelha (canal 5) acender, um bipe soará e você interromperá o exercício. Este é o tempo de descanso e agora você também muda para um exercício diferente. Quando a luz verde (canal 1) acender novamente, você começa novamente. E assim você continua até cair morto. HA-HA
Resumindo, este circuito temporizador para aplicação em ginásio deve funcionar da seguinte forma:
1. A lâmpada nº 1 irá LIGAR e permanecer LIGADA durante toda a sequência
2. Após aprox. 20 segundos A lâmpada nº 2 irá LIGAR e permanecer LIGADA durante toda a sequência
3. Após aprox. 40 segundos A lâmpada nº 3 irá LIGAR e permanecer LIGADA durante toda a sequência
4. Após aprox. 60 segundos A lâmpada nº 4 irá LIGAR e permanecer LIGADA durante toda a sequência
5. Após aprox. 80 segundos A lâmpada nº 5 irá LIGAR e permanecer LIGADA durante toda a sequência
6. A unidade irá reiniciar e repetir a sequência indefinidamente
O tempo geral deve ser ajustável. Não é necessário ajustar canais individuais.
O diagrama de circuito


Aviso: O circuito não está isolado da rede elétrica CA e, portanto, é extremamente perigoso tocar em uma posição descoberta e ligada. Proceda com extremo cuidado ao testar este circuito.
Hashtags: #Circuito #aplicação #academia #ginástica #controlado #por #temporizador
FONTE
Nota: Este conteúdo foi traduzido do Inglês para português (auto)
Pode conter erros de tradução
Olá, se tiver algum erro de tradução (AUTO), falta de link para download etc…
Veja na FONTE até ser revisado o conteúdo.
Status (Ok Até agora)
Se tiver algum erro coloque nos comentários


