Projetos de circuito eletrônicoCircuitos de transmissorModificando um dispositivo de fone de ouvido Bluetooth

Modificando um dispositivo de fone de ouvido Bluetooth

No post anterior aprendemos sobre os circuitos internos de um fone de ouvido Bluetooth típico, neste post veremos como um fone de ouvido Bluetooth pode ser modificado ou “hackeado” para que funcione para outros aplicativos personalizados.

No artigo anterior aprendemos como abrir um dispositivo de fone de ouvido Bluetooth e também investigamos os vários componentes contidos nele.

Identificando o alto-falante e o MIC

Embora a maioria dos estágios dentro do fone de ouvido pareçam muito sofisticados para digerir, os dois elementos que ainda são bastante tradicionais são: o alto-falante e o microfone, e é exatamente isso que nos interessa para implementar os procedimentos de hacking propostos, porque esses duas portas basicamente se tornam os terminais de entrada e saída do dispositivo.

Para ser preciso, são as saídas dos alto-falantes que são mais úteis, o que pode ser considerado como gerando frequências de áudio analógicas em um formato push-pull. Este sinal analógico pode ser facilmente traduzido e convertido em um sinal lógico para operar um dispositivo de alternância, como um relé.

Nas imagens a seguir, podemos ver os fios dos alto-falantes que podem ser simplesmente cortados e listrados nas extremidades para acessar as frequências analógicas processadas para as modificações necessárias.

Integrando com uma rede retificadora de ponte

Feitas as operações acima, trata-se de integrar os fios com uma rede em ponte seguido de um estágio de acoplador opto, conforme mostrado abaixo:

A rede de ponte converte a resposta de saída diferencial das saídas do alto-falante Bluetooth em uma onda DC completa, que é filtrada ainda mais pelo capacitor de 100uF para produzir uma DC limpa na entrada opto.

O DC é convertido em um conteúdo lógico através do coletor/terra do opto transistor. Esta saída pode ser configurada com qualquer circuito flip-flop padrão para alternar qualquer carga desejada.

A alternância acima pode ser iniciada ativando o fone de ouvido Bluetooth com dados de um telefone celular ou qualquer dispositivo compatível semelhante. Cada vez que o alto-falante responde, a informação é traduzida para o efeito de alternância discutido acima em um relé conectado.

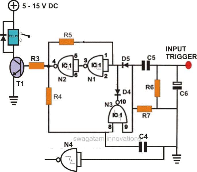
O circuito biestável do flip-flop

Um circuito flip-flop pode ser visto na figura a seguir que pode ser integrado com a saída opto acima para obter as operações de relé pretendidas.

Lista de peças

R3 = 10K,
R4, R5 = 2M2,
R6, R7 = 39K,
R4, R5 = 0,22, DISCO,
C6 = 100µF/25V,
D4, D5 = 1N4148,
T1 = BC 547,
IC = 4093,

O método acima explica uma maneira fácil de hackear um fone de ouvido Bluetooth para operar remotamente um aparelho específico, no próximo post (ainda a ser publicado) aprenderemos como hackear um fone de ouvido Bluetooth como um sistema de home theater sem fio.

Hashtags: #Modificando #dispositivo #fone #ouvido #Bluetooth
 

FONTE


Nota: Este conteúdo foi traduzido do Inglês para português (auto)
Pode conter erros de tradução

Olá, se tiver algum erro de tradução (AUTO), falta de link para download etc…
Veja na FONTE até ser revisado o conteúdo.
Status (Ok Até agora)


Se tiver algum erro coloque nos comentários

Mas se gostou compartilhe!!!

Relacionados