O post discute um circuito simples de sensor de proximidade baseado em infravermelho que é implementado para estudar pássaros e seu comportamento, instalando o circuito ao lado de ninhos de pássaros feitos artificialmente. A ideia foi solicitada pelo Sr. Jan Simberg.
Especificações técnicas
Espero que tenha tempo para ler estas poucas linhas. Em primeiro lugar, obrigado por esquemas interessantes! Eles também estão trabalhando! Somos três caras que estudam pássaros e temos cerca de 1700 ninhos de pássaros para verificar. O ninho de pássaro é uma pequena caixa de madeira com um buraco na frente.
NÃO sou eletricista, mas estou tentando encontrar uma maneira barata de acender um LED fora do ninho (apenas algumas dezenas!) quando um pássaro está dentro. O LED deve piscar cerca de 5 minutos após cada detecção de movimento.
Posso usar uma bateria recarregável e uma célula solar de uma luz de jardim – tudo bem. Encontrei o seu “Detetor de movimento infravermelho preciso ou circuito detector de proximidade” na Internet e isso pode ser uma solução. Posso mudar a campainha para um LED com um resistor?
Em segundo lugar, encontrei o seu “Circuito indicador de bateria fraca usando apenas dois transistores” e isso foi um sucesso. Qual é a tensão mais baixa para uma bateria recarregável 4 vezes 1,2V = 4,8V? Alguma ideia de como diminuir o consumo atual? O que acontece com a trava de 5 minutos?
Os detectores de corrente parasita e PIR podem funcionar, mas acho que consomem muita corrente. Os detectores de ultra-som estão fora de questão – que frequência um pássaro ouve?
Por fim, fiz um layout rápido de PCB para o seu detector IR. Pls excluir se muito horrível.
Reg.,
Jan Simberg
O design
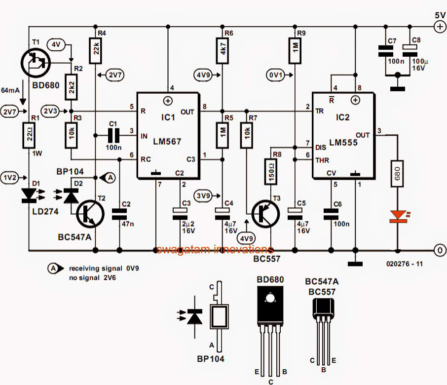
A ave proposta no circuito detector de ninhos pode ser entendida com os seguintes pontos:
O IC LM567 é configurado em seu modo de detector de frequência de loop bloqueado de fase padrão.
O fotodiodo infravermelho LD274 é alimentado com a frequência definida do IC e este fotodiodo torna-se o dispositivo transmissor.
Outro fotodiodo BP104 é posicionado paralelamente ao fotodiodo acima, de modo que possa receber os raios infravermelhos refletidos na presença de um obstáculo (um pássaro aqui) dentro da distância especificada à frente deles.
O BP104 torna-se o dispositivo receptor IR do circuito e é ajustado para responder apenas aos raios refletidos do LD274 e não a quaisquer outras invasões espúrias.
Assim que um obstáculo é detectado, o BP104 aciona e ativa o IC LM567 com uma lógica baixa em seu pino de saída8.
No entanto, a lógica baixa acionada acima estará ativa apenas enquanto o intruso estiver predefinido na zona de detecção.
Para manter a saída sustentada por um período de tempo razoável, um IC 555 monoestável é introduzido em conjunto com o IC LM567.
O IC 555 aceita o sinal baixo do pino 8 do LM567 e mantém seu pino 3 alto por um período de tempo predeterminado mesmo após a saída do LM567 ser desativada devido a um possível desaparecimento abrupto do obstáculo.
O período durante o qual o pino3 do IC 555 permanece ligado pode ser definido ajustando adequadamente os valores de R9/C5
O transistor T3 restringe e inibe o carregamento de C5 até que o pino 8 do LM567 seja desativado devido à remoção do obstáculo.
A etapa acima garante que o tempo de ativação da trava de saída do IC 555 seja iniciado somente após a ave entrar no ninho, isso também garante que a saída do IC 555 execute o travamento de tempo predeterminado somente após o pino 8 do IC LM567 se tornar inativo.
Diagrama de circuito


O projeto PCB para o circuito acima, enviado por Jan:


Hashtags: #Circuito #indicador #pássaro #ninho
FONTE
Nota: Este conteúdo foi traduzido do Inglês para português (auto)
Pode conter erros de tradução
Olá, se tiver algum erro de tradução (AUTO), falta de link para download etc…
Veja na FONTE até ser revisado o conteúdo.
Status (Ok Até agora)
Se tiver algum erro coloque nos comentários


