Aqui estudamos um circuito monoestável simples baseado em IC 555 cuja duração de tempo monoestável de saída começa somente após o disparo de entrada ser liberado, garantindo assim que a duração do tempo de ativação do disparo seja adicionada com a duração de tempo de ativação pré-programada do monoestável. A ideia foi solicitada pelo Sr. John Brogan
Especificações técnicas
Gostaria de saber se posso contratá-lo para um projeto muito simples. Isso é para me ajudar a aprender circuitos.
Estou procurando o seguinte tipo de circuito (veja abaixo). Você saberia me dizer quanto custaria para projetar?
Haverá 4 pinos na placa de circuito. 2 pinos no lado esquerdo da placa, 2 pinos no lado direito.
Quando alguém fecha o circuito do lado ESQUERDO da placa, momentaneamente, ou por quanto tempo eles mantêm o circuito fechado, os pinos do lado DIREITO da placa fecham *PLUS* 2 minutos após o tempo que o circuito do lado ESQUERDO da placa é aberta. (essa é a parte em que estou preso – como fazer um circuito ficar fechado por “n” minutos após o momento em que outro circuito é aberto.
Por favor, deixe-me saber o que você cobraria para diagramar isso e listar as peças que eu preciso comprar para fazer isso.
Obrigado!
John Brogan
Colorado
O design
Em outras palavras, a solicitação acima exige um monoestável cuja saída no atraso de estado iniciará apenas quando o gatilho de entrada for liberado, ou seja, suponha que o monoestável seja projetado para produzir um atraso de 2 minutos e vamos supor que o tempo de espera do gatilho de entrada seja x minutos, o atraso total na saída pin3 do IC deve ser então = 2 minutos + “x” minutos.
O projeto pode ser configurado simplesmente adicionando um estágio PNP a um circuito monoestável IC 555 padrão.
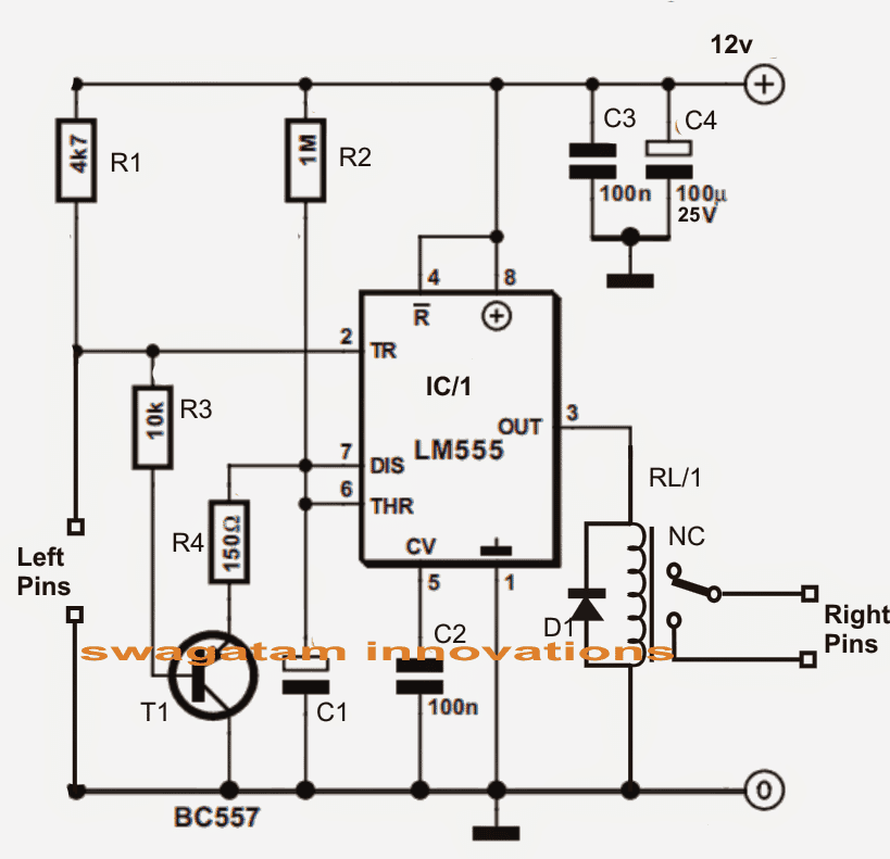
Referindo-se à figura abaixo, vemos um circuito monoestável IC 555 padrão que produz uma saída alta para um atraso de tempo determinado por R2 e C1. Isso inicia cada vez que o pino 2 é aterrado momentaneamente ou pode ser por um período de tempo relativamente mais longo.
No entanto, normalmente isso aconteceria assim que o pino2 fosse aterrado sem considerar a duração do gatilho ON, e não queremos essa situação para o projeto proposto.
O problema é efetivamente remediado pela inclusão do dispositivo PNP T1 na posição mostrada do circuito.
Conforme sugerido na solicitação quando os pinos esquerdos estão fechados, T1 é permitido com um viés negativo forçando-o a conduzir.
A condição acima permite que a saída seja alta, mas causa um curto no capacitor de temporização C1 via emissor/cpllector T1, de modo que não é possível carregar até que os pinos esquerdos sejam abertos pelo usuário.
Uma vez que os pinos esquerdos são liberados, C1 pode carregar e iniciar a operação de contagem monoestável em que o relé atua e fecha os pinos direitos por uma duração total de dois minutos ajustados mais a duração pela qual a entrada foi mantida fechada.
Diagrama de circuito


Especificações de pinagem IC 555




Hashtags: #Temporizador #monoestável #sincronizado #gatilho #entrada #usando
FONTE
Nota: Este conteúdo foi traduzido do Inglês para português (auto)
Pode conter erros de tradução
Olá, se tiver algum erro de tradução (AUTO), falta de link para download etc…
Veja na FONTE até ser revisado o conteúdo.
Status (Ok Até agora)
Se tiver algum erro coloque nos comentários


