Projetos de circuito eletrônicoComemoraçõesCircuito de controle de luz estroboscópica de xenônio

Circuito de controle de luz estroboscópica de xenônio

Os circuitos apresentados no artigo a seguir podem ser usados ​​para gerar efeito de iluminação estroboscópica sobre 4 tubos de xenônio de maneira sequencial.

O efeito de iluminação de xenônio sequencial proposto poderia ser aplicado em discotecas, festas de DJs, em carros ou veículos, como indicadores de alerta ou como luzes decorativas decorativas durante festivais.

Uma ampla gama de tubos de xenônio está disponível no mercado com um conjunto de transformadores de ignição correspondente (sobre o qual falaremos mais adiante). Em teoria, praticamente qualquer tubo de xenônio funciona extremamente bem no circuito de controle estroboscópico apresentado na figura abaixo.

Como a classificação do tubo de xenônio é calculada

O circuito é projetado para um tubo de xenônio de '60 Watts por segundo' e isso é tudo o que vai acomodar. Infelizmente, as classificações de potência dos tubos de xenônio são normalmente mencionadas como “x” watts por segundo, o que geralmente significa um problema!

A razão por trás dos valores particulares do capacitor no diagrama e nível de tensão CC pode ser compreendida através da seguinte equação simples:

E = 1/2 CU2

A quantidade de energia elétrica utilizada pelo tubo de xenônio pode ser determinada simplesmente multiplicando a energia e a frequência de pulso de repetição de xenônio.

Com uma frequência de 20 Hz e uma potência de 60 Ws, a válvula pode ‘consumir' cerca de 1,2 kW! Mas isso parece enorme e não pode ser justificado. Na verdade, a matemática acima está usando uma fórmula incorreta.

Como alternativa, isso deve depender da dissipação ótima aceitável do tubo e da energia resultante em relação à frequência.

Considerando que as especificações do tubo de xenônio que nos entusiasmam devem ser capazes de lidar com a maior dissipação possível de até 10 W, ou um nível ótimo de 0,5 Ws, a energia deve ser descarregada em 20 Hz.

Calculando os Capacitores de Descarga

Os critérios explicados acima exigem uma capacitância de descarga com um valor de 11uF e uma tensão anódica de 300 V. Como pode ser observado, este valor corresponde relativamente bem aos valores de C1 e C2, conforme indicado no diagrama.

Agora, a questão é: como selecionamos os valores corretos do capacitor, em uma situação em que não temos classificação impressa no tubo de xenônio? Atualmente, uma vez que temos conosco a relação entre ‘Ws' e W', a equação geral mostrada abaixo pode ser testada:

C1 = C2 = X. W / 6 [uF]

Na verdade, esta é apenas uma pista relevante. Caso o tubo de xenônio seja especificado com uma faixa de trabalho ideal abaixo de 250 horas contínuas, é melhor aplicar a equação sobre uma dissipação permitida reduzida. Uma recomendação útil que você pode querer seguir em relação a todos os tipos de tubos de xenônio.

Certifique-se de que a polaridade de conexão esteja correta, ou seja, conecte os cátodos ao terra. Em muitos casos, o ânodo é marcado com um ponto vermelho. A rede de grade está disponível como um fio no lado do terminal do cátodo ou simplesmente como um terceiro ‘condutor' entre o ânodo e o cátodo.

Como o tubo de xenônio é inflamado

Tudo bem, então gases inertes têm a capacidade de gerar iluminação quando eletrificados. Mas isso não esclarece exatamente como o tubo de xenônio é realmente inflamado. O capacitor de armazenamento de energia elétrica descrito anteriormente é indicado na figura 1 acima, através de um par de capacitores C1 e C2.

Dado que o tubo de xenônio precisa de uma tensão de 600 V no ânodo e no cátodo, os diodos D1 e D2 constituem uma rede dobradora de tensão em conjunto com os capacitores eletrolíticos C1 e C2.

Como funciona o circuito

O par de capacitores é carregado consistentemente até o valor máximo de tensão CA e, como resultado, R1 e R2 são incorporados para restringir a corrente durante o período de ignição do tubo de xenônio. Se R1, R2 não fossem incluídos, o tubo de xenônio em algum momento se degradaria e pararia de funcionar.

Os valores do resistor R1 e R2 são selecionados para garantir que C1 e C2 sejam carregados até o nível de tensão de pico (2 x 220 V RMS) com a frequência máxima de repetição de xenônio.

Os elementos R5, Th1, C3 e Tr representam o circuito de ignição para o tubo de xenônio. O capacitor C3 descarrega através do enrolamento primário da bobina de ignição, que gera uma tensão de rede de muitos quilovolts no enrolamento secundário, para acender o tubo de xenônio.

É assim que o tubo de xenônio dispara e ilumina brilhantemente, o que também implica que agora ele atrai instantaneamente toda a energia elétrica contida dentro de C1 e C2, e dissipa a mesma por meio de um flash de luz ofuscante.

Os capacitores C1, C2 e C3 recarregam-se posteriormente para que a carga permita que o tubo vá para um novo pulso de flash.

O circuito de ignição obtém o sinal de comutação através de um opto-acoplador, um LED embutido e um fototransistor agrupados dentro de um único pacote plástico DIL.

Isso garante um excelente isolamento elétrico entre as luzes estroboscópicas e o circuito de controle eletrônico. Assim que o fototransistor é aceso pelo LED, ele se torna condutor e aciona o SCR.

A alimentação de entrada para o opto-acoplador é tomada da tensão de ignição de 300 V de C2. No entanto, é reduzido para 15V pelo diodo R3 e D3 para fatores aparentes.

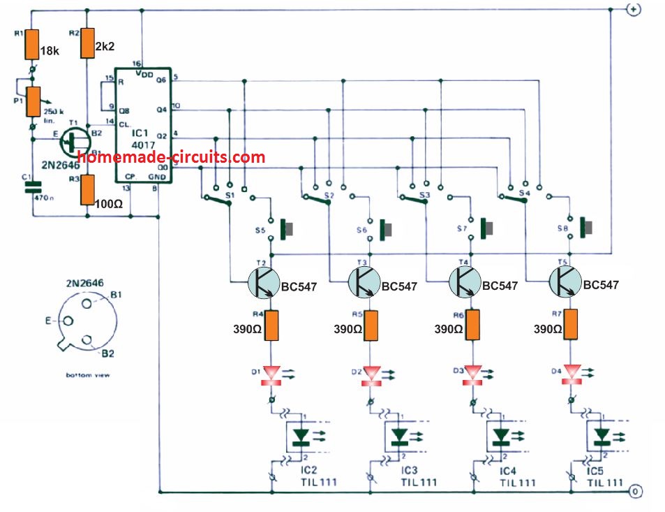
Circuito de controle

Uma vez que a teoria de funcionamento do circuito de acionamento é compreendida, agora podemos aprender como o tubo de xenônio pode ser projetado para produzir um efeito estroboscópico sequencial.

Um circuito de controle para produzir este efeito é demonstrado na figura 2 abaixo.

A taxa de estroboscópio de repetição mais alta é limitada a 20 Hz. O circuito tem capacidade para lidar com 4 dispositivos estroboscópicos ao mesmo tempo e é essencialmente composto por uma gama de dispositivos de comutação e um gerador de relógio.

O transistor unijunction 2N2646 UJT funciona como um gerador de pulsos. A rede associada a isso destina-se a permitir que a frequência do sinal de saída seja ajustada em torno da taxa de 8 … 180 Hz usando P1. O sinal do oscilador é alimentado na entrada do sinal de clock do contador decimal IC1.

A Figura 3 abaixo mostra uma imagem das formas de onda do sinal na saída IC1 em relação ao sinal de clock.

Os sinais provenientes da chave IC 4017 na frequência de 1 … 20 Hz são aplicados nas chaves S1 … S4. O posicionamento dos interruptores decide o padrão sequencial do estroboscópio. Permite ajustar a sequência de iluminação da direita para a esquerda, ou o contrário, etc.

Quando S1 a S4 são ajustados totalmente no sentido horário, os botões ficam no modo operacional, permitindo que um dos 4 tubos de xenônio seja acionado manualmente.

Os sinais de controle ativam os estágios do driver do LED através dos transistores T2. . . T5. Os LEDs D1 … D4 funcionam como indicadores funcionais para as luzes estroboscópicas. O circuito de controle pode ser testado apenas aterrando os cátodos de D1 … D4. Estes mostrarão imediatamente se o circuito está funcionando corretamente ou não.

Um estroboscópio simples usando IC 555

Neste circuito simples de estroboscópio, o IC 555 funciona como um oscilador astável acionando um transistor e um transformador conectado.

O transformador converte 6 V CC em 220 V CA de baixa corrente para o estágio do estroboscópio.

Os 220 V são ainda convertidos para um pico de alta tensão de 300 V com a ajuda do retificador do capacitor de diodo.

Quando o capacitor C4 carrega até o limite de disparo da lâmpada de néon do portão SCR, através da rede resistiva, o SCR dispara e aciona a bobina da grade do driver da lâmpada do estroboscópio.

Esta ação despeja todos os 300 V na lâmpada do estroboscópio, iluminando-a intensamente, até que o C4 esteja totalmente descarregado para o próximo ciclo se repetir.

Hashtags: #Circuito #controle #luz #estroboscópica #xenônio
 

FONTE


Nota: Este conteúdo foi traduzido do Inglês para português (auto)
Pode conter erros de tradução

Olá, se tiver algum erro de tradução (AUTO), falta de link para download etc…
Veja na FONTE até ser revisado o conteúdo.
Status (Ok Até agora)


Se tiver algum erro coloque nos comentários

Mas se gostou compartilhe!!!

Relacionados