O post detalha um circuito temporizador para o conjunto de bombas de poço submersível que alterna alternadamente LIGA/DESLIGA o conjunto de bombas em uma taxa predeterminada para permitir que a água subterrânea tenha tempo suficiente para restaurar em intervalos regulares e para garantir um fornecimento consistente de água para o tanque suspenso anexado. A ideia foi solicitada pelo Sr. Siva.
Objetivos e Requisitos do Circuito
- Eu quero executar um conjunto de bombas submersível apenas em 3 fases com intervalo principal de 1 hora de duração de intervalo. Não há abastecimento de água subterrânea disponível para funcionamento contínuo da bomba.
- Então eu preciso de um circuito AC para operar automaticamente em tempo hábil por 1 hora de funcionamento e 1 hora ocioso.
- Por favor, forneça um circuito para operar sem inconvenientes, porque se algo acontecer de forma errada precisa gastar mais dinheiro e tempo para resolvê-lo.
- Mais do que essa única fonte de água para nós (somente poço).
Especificações da bomba
Conjunto de bombas submersíveis de poço de 100 mm (4 “)
Motor
Tipo: TBRF1545+TF045H
HP/Kw: 6,00/4,50
Potência: trifásico AC
RPM: 2850
BOMBEAR
Tipo: TBRF1545+TF045H
HP/Kw: 6,00/4,50
RPM: 2850
Nº de estágio: 45
Projetando o circuito do temporizador da bomba
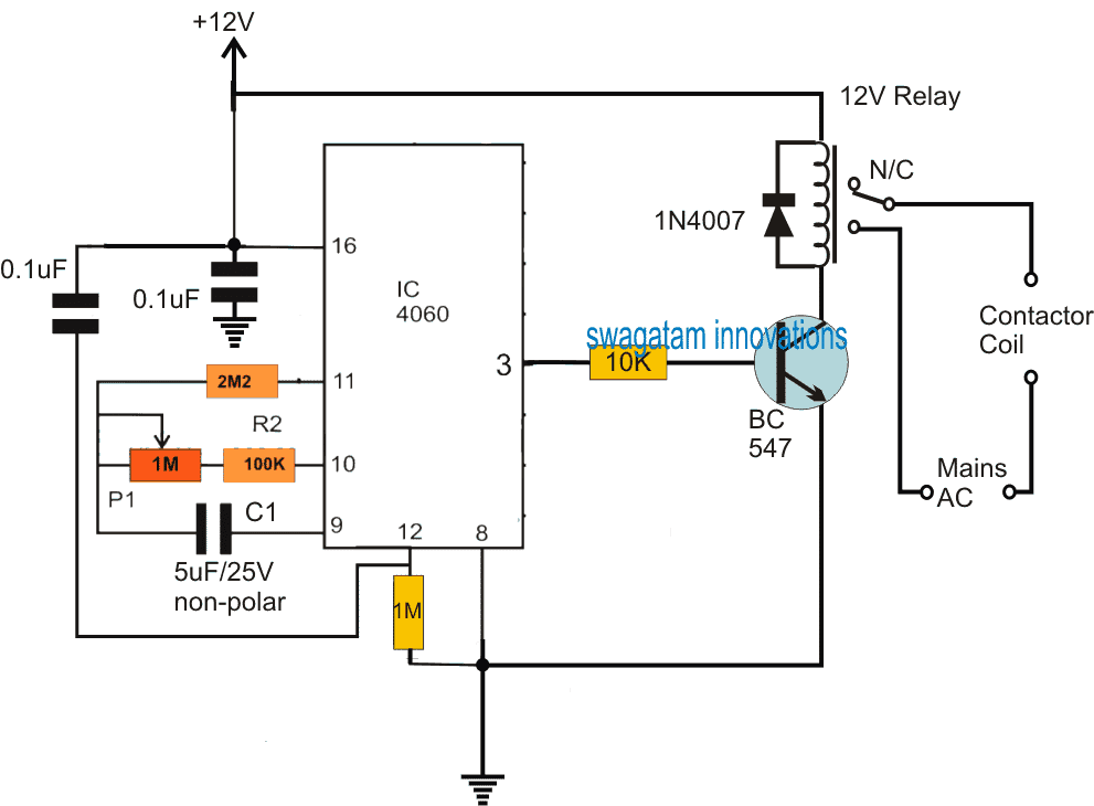
O circuito temporizador de bomba de poço submersível solicitado pode ser simplesmente construído usando um único circuito temporizador IC 4060 e um relé, conforme indicado abaixo


Como pode ser visto no diagrama acima, o IC 4060 é conectado como um circuito temporizador simples cujo limite de tempo é determinado pelos valores combinados de C1 e de P1/R1.
P1 pode ser ajustado para obter qualquer atraso desejado ON/OFF no pino 3 do IC, dentro de uma faixa estipulada.
Uma vez que o IC está configurado como um multivibrador astável livre, os atrasos ON/OFF no pino de saída 3 continuam a alternar o estágio do driver do transistor e o relé infinitamente enquanto houver energia disponível para o circuito.
Se, de acordo com as especificações, P1 for ajustado para obter um atraso de 1 hora para ligar/desligar no pino 3, o relé pode ligar/desligar na mesma taxa continuamente enquanto o circuito permanecer energizado.
Os contatos do relé podem ser vistos conectados com a bobina do contator do motor trifásico, que opera correspondentemente com uma taxa de atraso idêntica durante o curso de comutação ON/OFF.
Isso resulta no LIGADO e DESLIGADO do motor do poço em um intervalo preciso de 1 hora, o que, por sua vez, garante que a água subterrânea tenha tempo suficiente para reabastecer e permitir um suprimento de água sustentado para o bombeamento do motor.
Outros atrasos de tempo podem ser alcançados para o circuito temporizador do conjunto de bombas submersíveis proposto ajustando adequadamente P1, de acordo com as especificações fornecidas ou as condições da água subterrânea.
Calculando o atraso de tempo
Pode ser determinado pela fórmula:
f(osc) = 1 / 2,3 x Rt x Ct
Os resistores no pino #10 correspondem a Rt
C1 corresponde a Ct
Hashtags: #Circuito #bomba #submersível #controlado #por #temporizador
FONTE
Nota: Este conteúdo foi traduzido do Inglês para português (auto)
Pode conter erros de tradução
Olá, se tiver algum erro de tradução (AUTO), falta de link para download etc…
Veja na FONTE até ser revisado o conteúdo.
Status (Ok Até agora)
Se tiver algum erro coloque nos comentários

