Se você acha as luzes estroboscópicas muito interessantes, mas está desapontado com o fato de que esses maravilhosos efeitos de luz podem ser produzidos apenas através de um tubo de xenônio complexo, provavelmente você está muito enganado.
É muito possível transformar qualquer luz em uma luz estroboscópica se você estiver equipado com um circuito de acionamento adequado capaz de lidar com diferentes dispositivos de iluminação para gerar o efeito de luz estroboscópica desejado.
O presente artigo mostra como um circuito tão básico quanto um multivibrador pode ser modificado de diferentes maneiras e compatibilizado com lâmpadas comuns, lasers, LEDs para produzir pulsos de luz espetaculares.
Uma luz estroboscópica pode ser usada para alerta, análise científica ou como dispositivo de entretenimento, seja qual for a aplicação os efeitos são simplesmente deslumbrantes. Na verdade, é possível fazer de qualquer luz uma luz estroboscópica através de um circuito de acionamento adequado. Explicado com diagramas de circuito.
Diferença entre Flashing e Strobing
Uma luz quando feita para piscar ou piscar realmente parece muito atraente e é por isso que eles são usados em vários lugares como um dispositivo de aviso ou para decoração.
No entanto, uma luz estroboscópica em particular também pode ser considerada uma luz intermitente, mas é exclusivamente diferente dos piscas de luz comuns. Ao contrário deles em uma luz estroboscópica, o padrão ON/OFF é tão otimizado que produz flashes de luz pulsados nítidos e deslumbrantes.
Não há dúvida de por que eles são usados principalmente em conjunto com música rápida para melhorar o clima de festa. Hoje em dia, os lasers verdes estão sendo usados popularmente como um dispositivo estroboscópico em salões de festas e reuniões e se tornaram o favorito entre a nova geração.
Quer se trate de LEDs, lasers ou uma lâmpada de filamento comum, tudo pode ser feito para piscar ou melhor, estroboscópico usando um circuito eletrônico capaz de produzir a comutação pulsada necessária no elemento de iluminação conectado. Aqui veremos como podemos transformar qualquer luz em uma luz estroboscópica usando um circuito eletrônico simples.
A seção a seguir irá familiarizá-lo com os detalhes do circuito. Vamos passar por isso.
Pulsando qualquer luz para produzir efeito Strobing
Através de um dos meus artigos anteriores, encontramos um pequeno circuito agradável capaz de produzir efeitos estroboscópicos interessantes sobre alguns dos LEDs conectados.
Mas este circuito é adequado apenas para acionamento de LEDs de baixa potência e, portanto, não pode ser aplicado para iluminar grandes áreas e instalações.
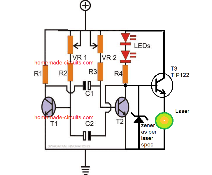
O circuito proposto permite que você acione não apenas LEDs, mas também poderosos agentes de iluminação como lâmpadas incandescentes, lasers, lâmpadas fluorescentes compactas etc.
O primeiro diagrama mostra a forma mais básica de um circuito multivibrador usando transistores como os principais componentes ativos. Os LEDs conectados podem ser estroboscópicos ajustando adequadamente os dois potenciômetros VR1 e VR2.
ATUALIZAR:
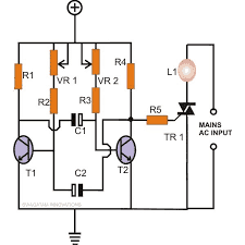
Eu expliquei alguns circuitos de luz estroboscópica transistorizados neste artigo, no entanto, o design mostrado abaixo é o mais fácil e é testado por mim. Assim, você pode começar com este design e personalizá-lo de acordo com sua preferência e gosto.

Ilustração de vídeo








